天眼查App显示,近日,芜湖白琳商贸有限公司成立,法定代表人为古鸣,注册资本10万人民币,经营范围为一般项目:日用品销售;日用百货销售;互联网销售(除销售需要许可的商品);个人互联网直播服务;食品互联网销售(仅销售预包装食品...
-
发布了文章 2026-01-07
芜湖白琳商贸有限公司成立 注册资本10万人民币
-
发布了文章 2026-01-03
东吴证券给予天赐材料“买入”评级,2025年业绩预告点评:2025年Q4业绩反转超预期,看好六氟涨价弹性,目标价格为79.2元
快讯摘要 东吴证券给予天赐材料“买入”评级,2025年业绩预告点评:2025年Q4业绩反转超预期,看好六氟涨价弹性,目标价格为79.2元...
-
发布了文章 2025-12-30
高密江盾安防科技有限公司成立 注册资本5万人民币
天眼查App显示,近日,高密江盾安防科技有限公司成立,法定代表人为管贻江,注册资本5万人民币,经营范围为一般项目:安全技术防范系统设计施工服务;劳动保护用品销售;劳动保护用品生产;针纺织品及原料销售;制鞋原辅材料销售;皮革制...
-
发布了文章 2025-12-21
SpaceX回应关于爆炸事件危及航班安全的报道:误导公众
SpaceX发文称:“很明显,记者们是被别有用心的反对者灌输了片面且带有误导性的信息。往轻了说,这表明报道方完全不了解安全管理人员用于空域管理的成熟工具——这些工具标准明确、依托科学原理设计,且在保障公共安全方面成效显著...
-
发布了文章 2025-12-13
突发!600079,将被ST
登录新浪财经APP 搜索【信披】查看更多考评等级 炒股就看金麒麟分析师研报,权威,专业,及时,全面,助您挖掘潜力主题机会! 来源:中国基金报 记者 牛思若 【导读】人福医药(维权)因年度报告财务指标存在虚假记...
-
发布了文章 2025-12-07
新增560万吨 在建400多万吨 尿素市场为何还没洗牌?
(来源:中肥化肥网) 单从国内尿素企业的总设计产能上来看,截至目前较去年增加大概550万吨,不过实物产量上增加的尚不明显,因新项目投产时间基本是从二季度到近期,那也就意味着明年尿素市场将面临严峻的考验,另外还有部...
-
发布了文章 2025-12-06
曹德云:做时间的朋友,树立养老金财富管理“长、宽、远、稳、久”的视野
专题:中国社会科学院社会保障论坛暨《中国养老金发展报告2025》发布式 12月6日金融一线消息,中国社会科学院社会保障论坛暨《中国养老金发展报告2025》发布会今日召开,原中国保险资产管理业协会党委书记、执行副会长兼秘...
-
发布了文章 2025-11-27
开源证券:维持汇量科技“买入”评级 Q3经调整利润高增 看好AI赋能深化驱动成长
开源证券发布研报称,维持汇量科技(01860)“买入”评级,公司第三季度业绩表现强劲,营收同比增长39%,经调整净利润同比大增167%,盈利能力显著提升。核心驱动力在于其程序化广告平台Mintegral的持续增长,尤其...
-
发布了文章 2025-11-13
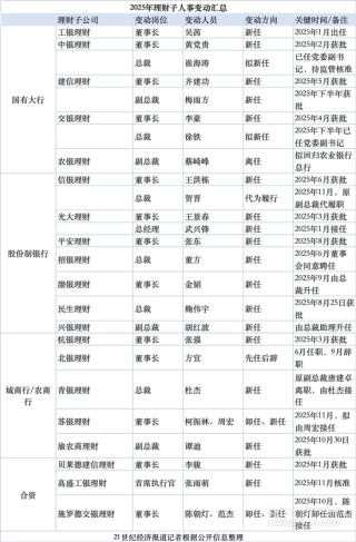
今年以来20家理财子高管更迭 32万亿理财进入“交棒”时间
理财子诞生6年后,行业集中迎来“第二代”甚至第三代管理团队。 行业转型深水区内,据21世纪经济报道记者不完全统计,今年以来,31家理财子中已经有20家理财公司核心管理层更迭,高管在集团内调、跨机构流动成主线。...
-
发布了文章 2025-11-07
汽车底盘防锈处理怎么做?
汽车底盘防锈处理是保护车辆的重要环节,它能有效延长底盘使用寿命,提升行车安全性。以下为你详细介绍汽车底盘防锈处理的具体做法。在进行防锈处理前,需要做好充分的准备工作。首先是工具和材料的准备,常见的工具有喷枪、刷子、气泵等,材...
-
发布了文章 2025-06-26
吉大正元(003029.SZ):赵展岳拟减持不超过0.73%股份
格隆汇6月26日丨吉大正元(003029.SZ 公布,股东赵展岳先生计划在自本公告披露之日起15个交易日后的三个月内,以集中竞价方式和大宗交易方式减持公司股份数量合计不超过1,370,000股(占公司剔除回购专用账户中的股份...
-
发布了文章 2025-06-20
俄罗斯和乌克兰完成新一轮换囚
据乌克兰总统泽连斯基在X的发帖以及俄罗斯国防部在Telegram的声明,俄罗斯和乌克兰完成新一轮换囚。 双方均未提供此次换囚人数。 泽连斯基:“我们正努力确保交换持续进行,直到我们将所有人都带回”。...
-
发布了文章 2025-06-08
5亿,两大“直男平台”合体了
两个时代弃子的抱团取暖 作者 | 王涛 来源 | #融中财经(ID:thecapital) 前几日,一场令人意想不到的收购案尘埃落定。 迅雷发布官方公告,宣布已成功完成对虎扑的收购,此次交易的总现金对...
-
发布了文章 2025-05-20
特斯拉股价扩大至3%
快讯摘要 特斯拉股价扩大至3% 每经AI快讯,5月20日,特斯拉股价扩大至3%。每日经济新闻...
-
发布了文章 2025-05-12
银行的金融服务如何适应数字化转型?
在当今数字化时代,银行的金融服务面临着巨大的转型压力与机遇。为了在激烈的市场竞争中保持优势,银行必须积极适应数字化转型,以满足客户不断变化的需求。首先,银行需要优化线上渠道建设。随着互联网和移动技术的普及,客户越来越倾向于通...
-
发布了文章 2025-04-29
如何提高专家对黄金预测的准确性?专家预测黄金走势的依据是什么?
在金融市场中,黄金一直是备受关注的重要资产,其价格走势的预测对于投资者来说至关重要。然而,要提高专家对黄金预测的准确性并非易事,这需要综合多方面的因素和依据。首先,专家预测黄金走势的一个重要依据是全球经济形势。经济的增长或衰...
-
发布了文章 2025-04-23
关注五大边际改善赛道 借道A50ETF华宝(159596)布局
4月23日,A50ETF华宝(159596)涨0.28%,成交额8208.45万元,流动性位居同类前列。 招商证券表示,关税冲击后A股重回上行周期,今年四月下旬将会召开政治局会议讨论经济,面对当前外部冲击加大的环境下...
-
发布了文章 2025-04-05
“宇宙行”正式给美国“下诊断书”了:关税重压下,今年美国就衰退
来源:华尔街见闻 摩根大通指出,特别值得投资者警惕的是可能出现的"滞胀"局面——经济停滞与通胀并存。该行预计,美联储将从6月开始降息,并在随后的每次会议中继续降息直至明年1月,将基准利率从目前的4.25%-4.5%区间降至2...
-
发布了文章 2025-04-03
新余国科:公司2024年度董事会工作报告
新余国科:公司2024年度董事会工作报告...
-
发布了文章 2025-03-25
新余宝锂新材料有限公司成立 注册资本1000万人民币
天眼查App显示,近日,新余宝锂新材料有限公司成立,法定代表人为陈钻,注册资本1000万人民币,经营范围为一般项目:电子专用材料制造,电子专用材料销售,电子专用材料研发,供应链管理服务,电池销售,化工产品销售(不含许可类化工...
没有更多内容










