炒股就看金麒麟分析师研报,权威,专业,及时,全面,助您挖掘潜力主题机会! 《BUG》栏目 闫妍 近日,瑞幸咖啡陷入“压榨员工”争议。在社交网络上,有大量自称瑞幸员工的人士曝料公司存在“克扣工时”等问题,引发广泛...
-
发布了文章 2025-12-04
瑞幸被曝克扣员工工时,每天白干3小时,官方暂未正面回应
-
发布了文章 2025-12-01
东方精工:投资者关系活动记录表(2025年11月30日)
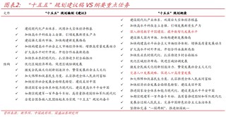
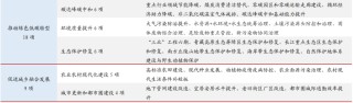
东方精工:投资者关系活动记录表(2025年11月30日)...
-
发布了文章 2025-06-19
中信建投基金总经理金强:增强投资者获得感 赋能公募基金高质量发展
专题:心系投资者携手共行动——增强投资者获得感万里行 编者按:2025年是公募基金行业高质量发展的关键年。随着《推动公募基金高质量发展行动方案》全面实施,行业生态正经历系统性重塑。值此之际,新浪财经特别策划《让投资有温度...
-
发布了文章 2025-06-19
Wolfe首席经济学家:鲍威尔最重要的话是“利率不高”
专题:美联储连续第四次维持基准利率不变 仍预计今年将再降息两次 Wolfe Research首席经济学家Stephanie Roth表示,美联储主席鲍威尔在记者会上说的最重要一句话是利率并不高。 通胀高企可能决定了美...
-
发布了文章 2025-06-15
克里姆林宫:普京祝特朗普生日快乐
据报道,俄罗斯克里姆林宫助理乌沙科夫表示,俄罗斯总统普京于周六与美国总统特朗普就中东局势进行了会谈,会谈时长达50分钟。 乌沙科夫称,普京祝特朗普生日快乐。...
-
发布了文章 2025-06-12
交通部党组成员,国家铁路局局长费东斌被查
交通运输部党组成员,国家铁路局党组书记、局长费东斌接受中央纪委国家监委纪律审查和监察调查 中央纪委国家监委网站讯 交通运输部党组成员,国家铁路局党组书记、局长费东斌涉嫌严重违纪违法,目前正接受中央纪委国家监委纪律审查...
-
发布了文章 2025-05-14
维力生活科技(01703.HK):尹诗璐获委任为独立非执行董事
格隆汇5月14日丨维力生活科技(01703.HK 公告,尹诗璐已获委任为独立非执行董事兼董事会审核委员会主席,自2025年5月14日起生效。...
-
发布了文章 2025-04-16
如何在市场波动中把握黄金基础价格的实时变化?这种变化对投资者的决策有何影响?
在房产市场波动中,把握黄金基础价格的实时变化对于投资者而言至关重要。首先,要理解黄金基础价格的影响因素。全球经济形势、政治局势、货币政策等都会对其产生作用。例如,经济增长强劲时,黄金价格可能会受到一定程度的抑制;而在经济衰退...
-
发布了文章 2025-04-16
牛市早报|一季度GDP今日公布,海关总署召开进出口企业座谈会
【市场数据】 4月15日收盘,上证综指涨0.15%,报3267.66点;科创50指数跌0.78%,报1006.34点;深证成指跌0.27%,报9858.1点;创业板指跌0.13%,报1930.4点。 美股方面,三...
-
发布了文章 2025-04-14
【建投有色】沪铝周报 | 避险情绪略有缓和,沪铝震荡为主
CFC金属研究 重要提示:本报告观点和信息仅供符合证监会适当性管理规定的期货交易者参考。因本平台暂时无法设置访问限制,若您并非符合规定的交易者,为控制交易风险,请勿点击查看或使用本报告任何信息。对由此给您造成的不...
-
发布了文章 2025-04-07
基金单日买债850多亿,助推债市火热行情,银行资金止盈撤离
财联社4月7日讯(编辑 杨斌)债市收益率再度迅速下行,基金公司成为近日债牛重启的主要推手。 据机构买卖数据显示,基金公司在上周全面买入各类债券1200多亿元,在10年国债收益率下行达8个BP的4月3日,基金单日即买债...
没有更多内容








