继2025年IPO筹资额重回全球榜首后,进入2026年,港股IPO市场持续火爆。 2026年1月以来(截至1月26日),港交所上市新股数量已经达到了12家,总募资金额为347.47亿元,同比增长了480.87%。其中...
-
发布了文章 2026-01-27
港股IPO“春潮涌动”
-
发布了文章 2026-01-24
佛山市盛匠皮具制品有限公司成立 注册资本200万人民币
天眼查App显示,近日,佛山市盛匠皮具制品有限公司成立,注册资本200万人民币,经营范围为一般项目:皮革制品制造;箱包制造;服饰制造;皮革制品销售;箱包销售;鞋和皮革修理;汽车装饰用品制造;箱包修理服务;皮革销售;鞋制造;服...
-
发布了文章 2026-01-15
博盈特焊:目前公司已取得美国机械工程师学会(ASME)认证
证券日报网1月15日讯 ,博盈特焊在接受调研者提问时表示,进入北美HRSG市场,首先必须要取得美国机械工程师学会等一系列严苛的国际认证,其次,还必须要通过主机厂商自身的生产体系认证,成为其认可的合格供应商后,才能与主机厂商...
-
发布了文章 2026-01-07
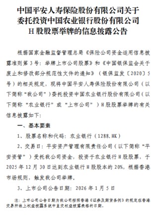
平安人寿举牌农业银行H股 持股比例达20%
1月7日金融一线消息,平安人寿今日发布公告称,披露了关于委托投资中国农业银行股份有限公司H股股票举牌的情况。 平安人寿指出,平安资管受托该公司资金,投资于农业银行H股股票,通过竞价交易方式买入,于2025年12月30...
-
发布了文章 2025-12-30
深圳市骏诚兴盛科技有限公司成立 注册资本300万人民币
天眼查App显示,近日,深圳市骏诚兴盛科技有限公司成立,法定代表人为陈建军,注册资本300万人民币,经营范围为一般经营项目是:电子产品销售;计算机软硬件及辅助设备零售;计算机软硬件及辅助设备批发;技术服务、技术开发、技术咨询...
-
发布了文章 2025-12-11
揭阳市顺晟纸业有限公司成立 注册资本500万人民币
天眼查App显示,近日,揭阳市顺晟纸业有限公司成立,注册资本500万人民币,经营范围为一般项目:纸制品制造;纸制品销售;纸和纸板容器制造;包装材料及制品销售;货物进出口;技术进出口;新材料技术研发。(除依法须经批准的项目外,...
-
发布了文章 2025-12-05
个人资产如何配置不同基金?
在当今复杂多变的金融市场中,合理配置个人资产对于实现财富的稳健增长至关重要。不同类型的基金具有各自独特的风险和收益特征,通过科学地配置不同基金,能够有效地分散风险、平衡收益。以下将为您详细介绍如何进行个人资产在不同基金间的配...
-
发布了文章 2025-11-11
易天股份:对外投资管理制度
易天股份:对外投资管理制度...
-
发布了文章 2025-07-02
和讯投顾闫旭:市场到了一个关键节点,接下来还会不会加速上涨?
7月1日,和讯投顾闫旭称,市场涨势不错,看指数表现还是非常可以的。今天上涨的品种还是之前提到的那些,比如船舶、电力等低位权重补涨,这个逻辑大概率还会延续。目前指数唯一的问题是缩量,不过缩量幅度不大,且上方抛盘也不多,如果上方...
-
发布了文章 2025-06-26
如何停掉失业金?停掉失业金需要满足什么条件?
在某些情况下,失业人员可能需要停止领取失业金。了解停掉失业金的相关事宜,对于正确处理个人社保权益和义务至关重要。首先,我们来了解一下停掉失业金需要满足的条件。根据相关规定,当出现以下情况时,失业金将会停止发放。一是重新就业。...
-
发布了文章 2025-06-01
“胖永辉”焦作店6月1日开业 7月底全国永辉调改门店将达150家
【大河财立方 记者 陈薇】“胖永辉”将进入焦作。6月1日,河南第9家、焦作首家胖东来帮扶调改店――永辉超市焦作市解放区万达广场店正式开门营业。焦作万达店开业后,永辉全国调改门店数量将增至94家。焦作万达店在商品结构方面进行优...
-
发布了文章 2025-05-01
特殊时间点,国务院副总理南下
撰文丨政知见:高语阳 余辉 4月28日至29日,中共中央政治局委员、国务院副总理张国清在福建出席第八届数字中国建设峰会开幕式并致辞。 张国清指出,落实党中央、国务院决策部署,深化数字技术创新应用,推动实体经济和数...
-
发布了文章 2025-04-27
石油期货的情况对能源市场有何影响?这种影响如何评估?
石油期货在能源市场中扮演着至关重要的角色,其走势和情况对整个能源市场产生着广泛而深远的影响。首先,石油期货价格的波动直接影响到能源企业的成本和利润。对于石油生产商来说,期货价格的上涨可能意味着更高的收入和利润,从而激励他们增...
-
发布了文章 2025-04-26
拓新药业(301089.SZ):一季度净亏损356.47万元
格隆汇4月25日丨拓新药业(301089.SZ 公布2025年第一季度报告,报告期内,实现营业收入9699.47万元,同比减少10.46%;归属于上市公司股东的净利润-356.47万元,归属于上市公司股东的扣除非经常性损益的...
-
发布了文章 2025-04-23
美国银行下调英国2025年经济增长预期至1.1%
美国银行下调英国2025年经济增长预期至1.1% 美银分析师在一份报告中说,由于担心美国关税对英国经济的影响,美国银行已将英国2025年经济增长预期从此前的1.4%下调至1.1%,将2026年英国经济增长预期从此前的...
没有更多内容








