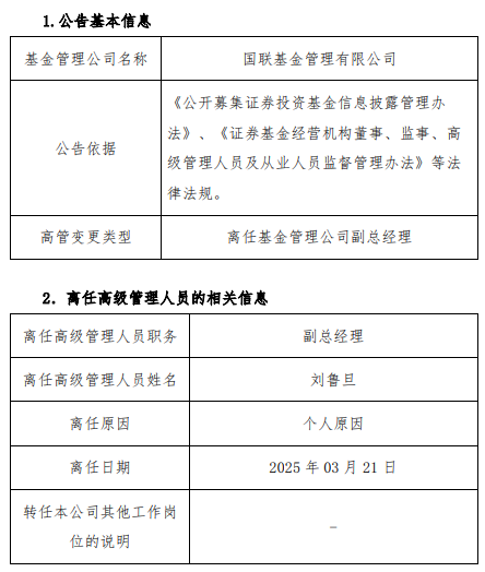
3月25日,国联基金发布高级管理人员变更公告,副总经理刘鲁旦因个人原因离任,离任日期2025年03月21日。
公开资料显示,刘鲁旦1992年考入清华大学,1997年获清华经管学院金融学本科学位,2004年获美国波士顿学院金融学博士学位,是一位有着国际化金融背景的精英。曾任德意志银行分析师;塞克基金高级研究员、交易员;摩根斯坦利投资管理公司投资经理;华夏基金管理有限公司固定收益部总监;中国国际金融股份有限公司固定收益部总监;摩根基金管理(中国)有限公司副总经理兼债券投资总监。2023 年5 月加入国联基金管理有限公司。2024年4月9日,刘鲁旦担任国联基金副总裁。

国联基金管理有限公司成立于2013年5月,注册资本7.5亿元,国联民生证券股份有限公司出资占比75.5%;上海融晟投资有限公司出资占比24.5%。国联基金控股股东为国联民生证券股份有限公司,实际控制人为无锡市国联发展(集团)有限公司。上海融晟投资有限公司持有的国联基金24.5%股权已质押给中融国际信托有限公司。截止2024年12月31日,资产规模1,561.5亿元。

公司主要成员:


在过去的一年中,国联基金的高管团队变动较为频繁。副总裁曹健、闫军先后离任,周妹云也已离职。此次刘鲁旦担任副总经理不满一年即离任,究竟是个人职业发展安排还是源于公司在从“信托系”转变为“券商系”公募后的高瞻远瞩的战略调整,我们继续跟进关注!




发表评论
2025-03-25 14:15:48回复
2025-03-25 21:15:34回复
2025-03-25 15:24:31回复