专题:突发噩耗!泉果基金创始人王国斌病逝
来源:中国基金报
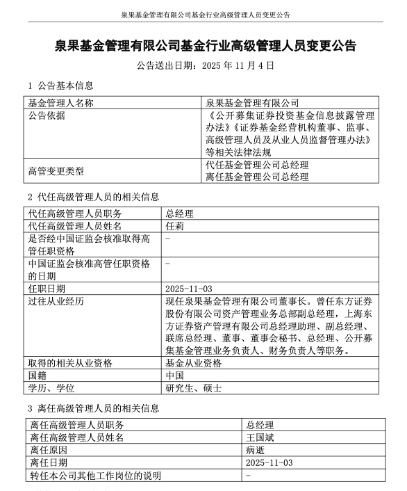
11月3日,泉果基金发布公告称,总经理王国斌已于当日离任,离任原因为病逝。董事长任莉代任总经理。

记者从业内了解到,泉果基金创始人王国斌于近期因病突发离世,年仅57岁。 公告发出后,全国基金官网已变黑白。


公开资料显示,王国斌,北京大学硕士,中欧国际工商学院EMBA,拥有27年证券从业经验。他是东方红资产管理创始人,打造了国内首家券商系资产管理公司,并带领公司获得业内首张券商资管公募牌照。2007年被评为“上海十大杰出青年”。2022年2月,王国斌首部著作《投资中国》出版,书中总结其投资理念及企业经营心得。2023年,王国斌当选为上海市第十六届人民代表大会代表。
早年,王国斌曾任职于中经开证券总部交易部,担任总经理助理;后历任东方证券证券投资业务总部总经理、东方证券副总裁等职务。
2005年,王国斌创立东方红资产管理,带领公司于2010年获得业内首张券商资管公募牌照,成为国内首家券商系资产管理公司。
2022年2月,王国斌联合创立泉果基金管理有限公司,担任创始人及总经理。
王国斌在国内二级市场里拥有很多名号,如国内资本市场入行最早的一批投资老将,国内率先提出并引领价值投资的理念、A股最成功的价值投资者之一等。
此前,在接受媒体采访时,王国斌曾称自己的投资理念很简单,“在我没有竞争优势的领域,我是不会进入的。我只会在我的能力范围内做事”。
王国斌曾强调,投资者必须遵循正道,带着正气去行事,因为耐心是投资的宝贵品质,市场会自然地将财富从缺乏耐心的人手中转移到有耐心的人手中。此外,在新兴产业中寻找投资机会时,必须关注新技术产业革命曲线的拐点,只有在“从0到1”的阶段之后才适合进行投资。
作为著名的“个人系”公募,泉果基金由王国斌、任莉、姜荷泽、李云亮、韦海菁等从业人士共同创立。公司成立于2022年2月,注册地位于上海,注册资本为1亿元。
根据官网介绍,泉果基金以企业家视角投资,通过全面分析和深入调研,以合理的价格配置幸运且能干的企业,践行基本面投资。
截至今年三季度末,泉果基金基金管理总规模为237.87亿元,管理基金数6个,旗下基金经理共5位。
今年3月,在泉果基金召开的2025年春季策略会上,王国斌曾分享了最新观点。
王国斌表示,中国资产近期的强劲表现主要得益于人工智能等领域的创新优势,在多个高端制造和前沿领域,中国已经取得了全球性的竞争优势。尽管长期面临人口老龄化压力,但未来十年,中国仍将受益于工程师红利与完整的产业链优势,人工智能等新技术的发展不仅不会导致就业危机,反而会创造新的就业机会。
“中国经济正在孕育着新的发展周期,不管从政策的角度,还是企业基本面的角度,我们对今年的市场都可以充满信心。”王国斌表示。



发表评论
2025-11-03 17:41:22回复
2025-11-03 19:18:19回复
2025-11-03 22:29:22回复
2025-11-03 16:57:05回复