炒股就看金麒麟分析师研报,权威,专业,及时,全面,助您挖掘潜力主题机会!

  来源:中国基金报

  【导读】长城科技终止筹划控制权变更事项

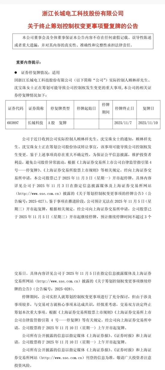
  用时不到一周,长城科技筹划控制权变更事项宣布告终。

  11月7日,长城科技发布公告称,公司实控人就筹划控制权变更事项进行了充分探讨,但由于涉及事项较多,与交易对方就核心事项未达成共识,经慎重考虑,交易双方决定终止筹划本次重大事项。

复牌!长城科技“闪电”终止筹划重大事项  第1张

  经公司向上海证券交易所申请,公司股票将于2025年11月10日(星期一)上午开市起复牌。

复牌!长城科技“闪电”终止筹划重大事项  第2张

  此前,公司实际控制人顾林祥、沈宝珠筹划公司股份协议转让事宜,该事项可能导致公司控制权发生变更。鉴于上述事项尚存在重大不确定性,公司股票已于2025年11月3日(星期一)开市起停牌。

  11月4日,长城科技再次发布公告称,根据相关规定,公司继续停牌,预计继续停牌时间不超过3个交易日。

复牌!长城科技“闪电”终止筹划重大事项  第3张

  长城科技的股东结构显示,顾林祥直接持有公司18.75%的股份,沈宝珠直接持有14.54%的股份,两人合计直接持股33.29%。此外,两人通过湖州长城电子科技有限公司进一步扩大控制权,合计实际控制公司约58.35%的股份。

复牌!长城科技“闪电”终止筹划重大事项  第4张

  资料显示,长城科技于2018年4月10日上市,公司致力于电磁线产品的研发和生产,产品广泛应用于新能源、家用电器、工业电机、汽车电器、电动工具、仪器仪表等主要行业。

  业绩方面,2025年前三季度,公司营业收入为94.4亿元,同比下降0.7%;归母净利润为2.15亿元,同比上升13.8%。

  停牌前,10月31日长城科技报收于26.53元/股,总市值约为54.77亿元。

复牌!长城科技“闪电”终止筹划重大事项  第5张