登录新浪财经APP 搜索【信披】查看更多考评等级

作者简介
滕云:上海贤云律师事务所主任、管理合伙人。
刘运:上海贤云律师事务所合伙人。
摘要:近年来,融资性贸易因隐蔽性强、虚增营收快等特点,成为上市公司财务造假的“重灾区”。2025年3月,东方集团(600811.SH)因长期通过虚构农产品贸易链条虚增营收161亿元,被证监会处罚,实控人及高管被重罚并市场禁入,最终导致退市。类似案例频发,如“专网通信案”涉及13家上市公司虚增营收超900亿元。本文通过分析东方集团、“专网通信案”等典型案例,探讨融资性贸易的定义、造假手法及监管应对措施。
关键词:融资性贸易;虚假贸易;上市公司财务造假
近年来,融资性贸易因隐蔽性强、规模虚增快等特点,成为上市公司财务造假的“重灾区”。2025年3月17日,A股上市公司东方集团(600811.SH)发布公告称,因涉嫌信息披露违法违规,东方集团于3月16日收到证监会下发的《行政处罚事先告知书》(处罚字〔2025〕24号)。经证监会查明,“2020年至2023年,东方集团出于维持农产品贸易市场占有率、满足融资需求以及业绩考核等目的,通过人为增长业务环节或虚构业务链条等方式,长期开展农产品融资性贸易和空转循环贸易。上述虚假销售业务导致东方集团2020年至2023年年度报告分别虚增营业收入3896546638.75元、4865498090.36元、6542641212.14元、824804130.07元,占各期对外披露营业收入(更正前,下同)的25.20%、32.05%、50.44%、13.56%,分别虚增营业成本3875480343.50元、4844256749.59元、6530267411.95元、823740728.14元,占各期对外披露营业成本的23.74%、29.57%、45.43%、11.45%。东方集团2020至2023年年度报告存在虚假记载”。鉴于上述违法违规行为,证监会对东方集团实控人张宏伟、董事长孙明涛分别处以1000万元罚款、500万元罚款,且均被终身证券市场禁入。此外,东方集团的其他6名高管也分别被处以150万元至500万元罚款。2025年4月29日,*ST东方公告称:“于2025年4月28日收到上海证券交易所《关于东方集团股份有限公司股票终止上市的决定》(﹝2025﹞101号),上交所决定终止公司股票上市。”
作为中国最早实行股份制改造并获准上市的民营企业,东方集团主要投资于现代农业及健康产品、石油天然气及新能源、信息安全、金融、资源物产、港口交通、新型城镇化开发等七大产业,在2020、2021、2022年分别位列“中国民营企业500强”第81位、第90位、第84位。而这家从1994年就已上市的民营企业也陷入了通过融资性贸易等手段实施财务造假的困境,再次让监管机关和市场关注到具有隐蔽性强、规模虚增快等特点的“融资性贸易”。
事实上,不仅东方集团涉及通过“融资性贸易”开展财务造假,近年来引发市场广泛关注、牵涉13家上市公司的900亿“专网通信案”也浮现出“融资性贸易”的魅影。本文将结合案例,分析通过界定“融资性贸易”在实践中的定义,揭示融资性贸易造假手法、暴露路径以及监管警示。
一、界定“融资性贸易”
(一)国资监管体系对“融资性贸易”的监管历程
近十多年以来,“融资性贸易”一直是国有资产监督管理所关注的重点事项之一。早在2013年,国务院国资委就曾下发《关于进一步加强中央企业大宗商品经营业务风险防范有关事项的紧急通知》和《关于开展风险钢贸业务摸底调查的通知》,其中提及严禁开展无商品实物、无货权流转或原地转库的融资性业务。此后,有关“融资性贸易”的议题就经常性地成为国资委关注的重点。例如,2015年,国务院国资委就曾在《关于做好2015年度〈企业年度工作报告〉填报工作的通知》《关于做好2015年中央企业财务决算管理级报表编制工作的通知》等文件中提到“详细披露融资性贸易……等重点业务事项”“进一步加大融资性贸易和垫资建设等业务的风险管控力度”。2016年,国务院办公厅在其发布的《关于建立国有企业违规经营投资责任追究制度的意见》(国办发〔2016〕63号,以下简称“63号文”)中提及对“购销管理方面”的责任追究范围包括:“交易行为虚假或违规开展‘空转’贸易……违反规定提供赊销信用、资质、担保(含抵押、质押等)或预付款项,利用业务预付或物资交易等方式变相融资或投资”。
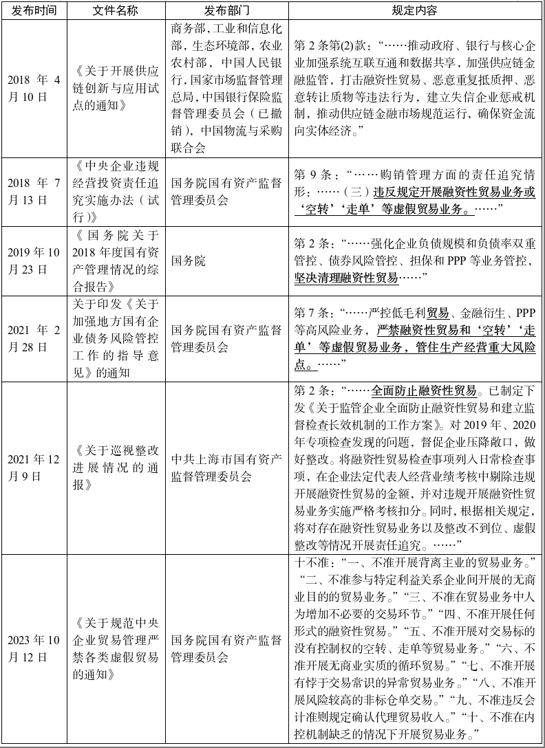
国务院国资委首次对“融资性贸易”从概念上予以界定是在2017年的《关于进一步排查中央企业融资性贸易业务风险的通知》(国资财管〔2017〕652号):“以贸易业务为名,实为出借资金,无商业实质的违规业务”。换言之,以“融资为目的、贸易为手段”的融资性贸易自此在国资机关体系中被认定为违规。到了2018年,国务院国资委在其颁布的部门规章《中央企业违规经营投资责任追究实施办法(试行)》(国务院国有资产监督管理委员会令第37号,以下简称“37号文”)中吸收了前述63号文的内容,明确将“违反规定开展融资性贸易业务或‘空转’‘走单’等虚假贸易业务”“违反规定提供赊销信用、资质、担保或预付款项,利用业务预付或物资交易等方式变相融资或投资”等事项列入了在“购销管理方面应当追究的情形”。此后几乎每一年,包括国资委在内的国务院相关部委都会发布与“融资性贸易”议题相关的监管文件,一些地方政府国资委也紧跟步伐,加强对所辖国有企业开展涉及“融资性贸易”等事项的监管,并陆续发布了包括如下监管文件在内的有关规定(见表1)。
表1 “融资性贸易”议题相关的监管文件

在出台上述文件、规定的过程中,国务院国资委开展了大量的调研工作。早在2015年,国务院国资委就曾委托第三方开展了有关“融资性贸易法律风险防控”的专题调研。根据相关调研报告所呈现出的结论性意见,“融资性贸易”可区分为“买卖型融资性贸易”和“增信型融资性贸易”。在“买卖型融资性贸易”项下,还可以进一步地分类为托盘买卖贸易模式、循环买卖贸易模式、委托采购/委托销售模式;在“增信型融资性贸易”项下,可进一步地分类为质押监管贸易模式、仓储保管贸易模式、保兑仓贸易模式、保理模式。
自2017、2018年起,笔者曾与分别直属于上海市国资委和天津市国资委监管的多家大型国有企业多次探讨,并代理了涉及融资性贸易的诉讼案件。在此过程中,笔者发现国资监管体系中认定“融资性贸易”的核心主要在于:①是否控货:对应前述63号文、37号文所规定的“空转”“走单”;②假使向交易对手提供赊销信用、担保或者预付款项时,是否有对应的担保措施来保障应收款。而在实践中,违规开展融资性贸易业务又大多涉及前述“买卖型融资性贸易”项下的“循环买卖贸易模式”和“托盘买卖贸易模式”。
(二)“循环买卖模式”和“托盘买卖贸易模式”
“循环买卖贸易”是通过相同企业,或者关联企业之间签订内容相同的多份买卖合同,形成一个闭合的货物流转回路,即出资方与“卖方”签订买卖合同,并且向卖方支付较低金额的买卖货款,在“卖方”的安排下,出资方与另一“买方”再背靠背地签订一份买卖合同,约定在一定期限后“买方”以较高的金额向出资方支付买卖货款。在许多情况下,上述交易的参与方虽然签订了买卖合同,出资方也向“卖方”支付了买卖价款,但实际上出资方既不参与物流,或者只是形式上参与物流(例如,买卖合同项下的标的物仅在仓库中以仓单的方式进行货权转移),也对买卖合同中的其他合同要素,例如买卖标的物的质量(技术规格)、数量等毫不在意。此类交易模式的主要风险在于融资方(即为“买方”,当实际上“买方”和“卖方”为同一个实际控制人)不能按时足额偿付,即形式买卖合同项下无法按时足额给付货款。即使在贸易业务中,一些国资背景的参与方(出资方)要求交易对手(融资方)向其提供不动产抵押作为担保,但商贸类企业的业务人员并不具备金融机构从业人员所具备的不动产估值能力、变现能力,以及风险处置能力,所以发生违约事件时,即便有不动产抵押作为形式上买卖合同的履约担保,但也可能因为种种原因(例如,响应慢、资产处置能力弱等)致使受偿率低下,同样造成重大经济损失。所以,本质上,此类业务模式无外乎是将具有资金优势的贸易业务参与方(出资方)视同为金融机构,而缺乏贸易业务本身所应具备的“商业实质”。
图1 循环买卖贸易流转示意图

与“循环买卖贸易”有一定相似性的“托盘买卖贸易”是指托盘方与买卖双方企业分别签订采购合同,利用账期,为卖方提供融资的贸易形式。与“循环买卖”略有不同的是,在实践中“托盘贸易”存在真实货物流转的可能性相对较高,也就是存在物流运输的贸易关系,但是作为提供资金一方,仍有许多托盘方并不直接参与货物流转的过程。托盘方的介入,可以使贸易环节中的买方取得一个支付货款的差期,而托盘方从中可以通过差价的形式收取一定的资金占用费。
图2 托盘买卖贸易流转示意图

随着近年来国资系统对国有企业开展融资性贸易,尤其是国企向交易对手提供赊销信用、担保或预付款项,或仅通过“走单”完成贸易的监管措施愈发收紧,希望通过包括“循环买卖”“托盘贸易”等融资性贸易方式与国企达成贸易的交易对手也在不断地开动脑筋、想办法在各个环节上去调整与国企开展贸易的方式。
(三)“融资性贸易”在实践中的演变
正所谓“道高一尺、魔高一丈”。以往,一些试图与国有企业开展融资性贸易的交易对手会将明显由其实控的企业安排在贸易链条的两端,而将国企置于贸易链条的中间位置,通过“一卖”和“一买”实现“名为买卖,实为借贷”的资金给付和偿还,两次形式上买卖交易之间的差价即为利息。例如,在济南铁路经营集团有限公司远行运贸分公司与浙江融钢钢铁股份有限公司、江苏澳洋顺昌股份有限公司等确认合同无效纠纷中,上海市高级人民法院在其作出的(2015)沪高民二(商)终字第43号二审判决书中认定“江苏澳洋公司与浙江融钢公司分别与济南铁路运贸分公司签订了编号为YH011285号和YH011286号《年度购销合同》后,由于两份《年度购销合同》中所涉及的货物品名、规格型号、产地、材质、数量、交货地点等内容完全相同,三方形式上形成了由浙江融钢公司作为出卖人将冷轧卷出售予济南铁路运贸分公司,济南铁路运贸分公司再将相同批量货物转供江苏澳洋公司的连环钢材购销关系。2013年1月28日,江苏澳洋公司与浙江融钢公司签订了《代理采购协议》,约定由浙江融钢公司委托江苏澳洋公司向济南铁路运贸分公司代理采购冷轧卷,并将YH011285号《年度购销合同》内容作为《代理采购协议》的组成部分。这意味着浙江融钢公司在整个钢材交易过程中实际上属自买自卖情形,其既作为最初的买受人,又是最终的出卖人,二者法律地位发生混同;此外,其一边委托江苏澳洋公司代其向济南铁路运贸分公司以2640万元价格高价购买冷轧卷,一边又以2629万元的价格向济南铁路远行运贸分公司进行低价出售,还需就同一笔冷轧卷按实际垫资金额的1.67%/月(含税)额外向江苏澳洋公司再支付代理费,这一高买低卖的循环交易对浙江融钢公司而言不产生任何购销利润,不符合商人的营利性特征,与一般商业常理明显相悖,也印证了浙江融钢公司自始至终所确认的‘签订购销合同、采购代理协议的目的就是为了融资’的观点”。
随着近年来企业信息公示系统的愈发完善和便捷,以及因“融资性贸易”所导致的大金额司法纠纷案件频发导致的国资监管措施不断收紧,越来越多的国企对“一眼假”的贸易安排提高了警惕。例如,大型企业风控部门在评审是否开展新的贸易业务的过程中会重点关注和审查上下游各参与方之间是否存在关联关系,其中不仅包括上下游之间不同企业的股东方是否重叠,董事、监事、高管是否重叠,也包括是否存在共用办公场所或工作人员等情形。但这也就迫使居心叵测者采用了越来越隐蔽和难以识别的手法来规避监管。例如,实际上由同一实控人掌控的多家企业出现在贸易链条的不同环节,构成循环买卖的交易链条越来越长,而资信等级较高、仅作为“通道”存在的企业(例如国有企业、上市公司等)出现在同一贸易链条不同环节,也使得缺乏商业实质的贸易业务的外观具有越来越大的“迷惑性”。
二、上市公司开展“融资性贸易”的动机及暴露路径
(一)“融资性贸易”从国有企业蔓延到上市公司
在2023年10月国务院国资委颁布《关于规范中央企业贸易管理严禁各类虚假贸易的通知》(国资发财评规〔2023〕74号,以下简称《严禁各类虚假贸易的通知》)之前,全国范围内连续发生了多起涉及“融资性贸易”的重大案件。2021年5月30日,上海电气(601727.SH)连续发布“关于公司重大风险的提示公告”“关于子公司重大诉讼的公告”,称“上海电气集团股份有限公司合并报表范围内的控股子公司上海电气通讯技术有限公司应收账款普遍逾期,存在大额应收账款无法收回的风险”,以及“上海电气集团股份有限公司持股40%的控股子公司上海电气通讯技术有限公司应收账款普遍逾期,为减少损失,通讯公司已向上海市第二中级人民法院、上海市杨浦区人民法院正式提起诉讼,法院已依法受理,本次案件的应收账款本金合计为412669.66万元(不含违约金)”,这两则公告引发了市场广泛关注。
笔者也曾于上述公告发布的次日(2021年5月31日)应邀在“界面新闻”媒体平台上对此事件发表评论性文章《上海电气爆雷,是否又踩“融资性贸易”的坑?》,在文中,笔者依据上海电气(601727.SH)所发布的公告内容推断“相关交易有可能会涉及‘提供赊销信用或利用业务预付或物资交易等方式变相融资或投资’……由于国务院国资委、国务院办公厅,以及各省市国资委在几年前就三令五申地禁止违规开展融资性贸易,许多国企也相应地建立了内部风控措施,并在业务开展过程中不再与资信状况相对薄弱的民营企业、中小企业开展具有‘赊销’性质的业务合作。但一些对资金饥渴的民营企业为了绕过障碍,还是会利用不同地区、不同企业内部管理制度之间的差别,拉拢和撮合不同国企之间互相开展合作,再在交易中的某个环节或某几个环节中以不同身份、不同主体出现,以此‘曲线救国’,实现获取资金使用权目的”。
在上述事件发生后的不到两个月,2021年7月29日,由人民日报主管主办并由证监会指定披露上市公司信息的权威财经媒体《证券时报》发表了报道《潜望∣900亿“专网通信”大骗局:神秘人隋田力操刀,13家上市公司卷入》,此刻,市场才大致获悉了该事件的全貌—由隋田力通过“虚假贸易”所织就的大网。
“专网通信案”涉及十多家上市公司,案涉资金规模极其庞大,所涉案情极其复杂。截至目前,虽然大部分涉案上市公司已经被监管机关定案处罚,但涉及隋田力本人的刑事程序尚未能在公开渠道中查到最终结论。针对频发且涉案金额愈发夸张的司法案件,国务院国资委率先通过《严禁各类虚假贸易的通知》以“十不准”对各种企图通过“变形”来规避监管的情况作出了回应。仔细研究该文件,不难发现国务院国资委首次直接以“虚假贸易”来代替“融资性贸易”,并围绕“有无商业实质”来判断是否属于“虚假贸易”。评判标准还包括是否背离主业、是否参与特定利益关系企业间的业务,以及是否参与或增设了不必要的交易环节、是否参与了空转、走单等贸易业务、是否参与开展了循环贸易,还包括了禁止开展风险较高的非标仓单交易,以及不准违反会计准则确认代理贸易收入等等。
“有无商业实质”是一个在会计和金融领域常用的术语,它通常用来描述一个交易或安排是否缺乏实际的商业意义或目的。具体来说,如果一个交易或安排不是在正常市场条件下进行的,不能反映真实的商业目的和意图,那么它可能被视为没有商业实质。
判断一个交易或安排是否具有商业实质,通常需要综合考虑以下几个方面:
一是交易的目的和意图:如果交易的目的主要是为了达到某种非商业目的(如税务筹划、规避监管等),那么它可能被视为没有商业实质。
在虚假性贸易中,其真实目的往往是虚构增量业绩、骗取融通资金等非正常商业目的。
二是交易的条件和条款:如果交易的条件和条款与正常的市场交易相差甚远,或者存在明显的不公平性,这也可能表明交易缺乏商业实质。
在虚假性贸易中,合同条款的高度雷同、交货验货等核心条款的无视、交易链条上彼此交易差价体现的薄利和背离市场价格等,均体现了上述特征。
三是交易的可撤销性:如果交易可以随时撤销,而不受任何实际损失或成本限制,这也可能被视为没有商业实质。
在虚假性贸易中,由于各方均没有真实的贸易差价盈利的目的和欲求,合同签订履行均流于形式而鲜有真实成本发生,所以在未发生实际链条风险的情况下,交易随时可以撤销或改变,各方通常并无实际损失。
四是交易的经济影响:如果交易对交易各方的经济状况产生的影响微乎其微,或者交易各方之间的经济利益分配明显不合理,这也可能表明交易没有商业实质。
在虚假性贸易中,由于各方均没有真实的贸易差价盈利的目的和欲求,且为了减少贸易成本,通常少有较大成本投入,因此贸易链条上的纸面利润均远低于市场行情。同时,体现贸易真实目的的资金提供方或增信提供方,基于各种交易之外的利益(例如虚假业绩、核心管理人员徇私舞弊等)驱动,会以自身账面微利甚至微亏的条件,而将自身企业置于血本无归的严重风险中。这种情况常见高发在国企或上市公司等管理权责容易不到位的企业中。
(二)上市公司开展“融资性贸易”的动机
“融资性贸易”的核心目的是获取资金或优化财务指标。不论是国有企业,还是
民营实控的上市公司(例如东方集团),这个群体通常都会面临持续的业绩考核压力,所以才有动力通过虚增收入维持市场占有率或融资资质。例如,上交所、深交所的上市规则都对上市公司的净利润和经营活动现金流有所规定,不满足则可能会触发退市风险预警。而银行等金融机构在发放贷款时更会考察企业的经营状况,反映经营状况的营收和利润率势必属于金融机构重点关注的内容。但上市公司也会面临经营困难,所以通过人为增加交易环节或虚构上下游关系,或者加入所谓的“合作方”贸易链条,形成表面上“合规”,但无“商业实质”的贸易业务。对此,不少企业会认为通过参与贸易链条,既可以形成营收和利润,又可以高效且隐蔽地美化财务报表,达到维持甚至放大金融机构对其所投放的信贷资源的作用,甚至还在一定程度上实现在资本市场上开展所谓“市值管理”的目的。而另一方面,一些涉及农产品、能源、金属等大宗商品的领域,交易金额大、贸易链条复杂、信息不对称的问题相对突出,审计机构、监管机关一时之间难以穿透核查商业实质。
(三)虚构业务链条、粉饰财务报表
在“900亿专网通信案”中,造假规模最大的是已经退市的*ST凯乐(600260),证监会经调查后认定其“2016年至2020年,凯乐科技与隋田力合作开展‘专网通信’业务,合作期间,凯乐科技仅在2016年存在少量专网通信业务。其他专网通信业务均为虚假,仅是按照合同规定伪造采购入库、生产入库、销售入库等单据,没有与虚假专网通信业务匹配的生产及物流,以此虚增收入、利润”。2016—2020年间,合计虚增收入约512.25亿元。
以造假规模论,在“专网通信案”中排名次之的是ST舜天(600287),其虚增收入约为103.33亿元。第三位为*ST中利(002309),涉及自2016—2020年,通过子公司中利电子作为隋田力业务链条中的垫资方,并未实质性地参与货物流转,而虚增收入约79亿元。第4位到第10位分别是:第四位,航天动力(600343,虚增:约38亿元,时间跨度2016—2020年,业务模式:智能数据模块贸易业务,参与隋田力自循环环节);第五位,新海宜(已退市,002089,虚增:约37.41亿元,时间跨度2014—2019年上半年);第六位,华讯(已退市,000687,虚增:约29.6亿元,时间跨度2015—2020年);第七位,恒宝股份(维权)(002104,虚增:约13.62亿元,时间跨度2017—2020年);第八位,合众思壮(002383,虚增:约9.38亿,时间跨度2017—2020年);第九位,ST宏达(002211,虚增:约7.35亿元,时间跨度2019—2020年);第十位,瑞斯康达(603803,虚增:约6.32亿元,时间跨度2019—2020年)。
从证监会查处的结论来看,上述实施财务造假的上市企业,均不同程度地参与了由隋田力所主导的虚假贸易,而构建“虚假贸易”的方式大多为“伪造贸易合同、贸易单据、虚假物流”“虚假自循环”“无商业实质”。
根据《证券时报》在《900亿“专网通信”大骗局:神秘人隋田力操刀,13家上市公司卷入》一文中的梳理,“专网通信”的虚假贸易网络大致如下:
图3 “专网通信”的虚假贸易网络

隋田力通过实控多家企业,包括上海星地通、江苏星地通、江苏航天神禾、航天神禾、新一代专网、宏达新材等关键节点,织就了一副庞大的“专网通信融资性贸易(虚假贸易)”网络。参与其中的各家上市公司,实际上也因为通过隋田力所主导的贸易网络获取不实的营业收入以及虚假利润,或主动或被动、或长或短地成了“专网通信虚假贸易”网络中的一个环节,期限长了,就难以自拔,甚至形成依赖。
(四)上市公司开展“融资性贸易”的财务预警和识别
相比于从“获取证据”到“法律分析”,再“定罪量刑”的法律逻辑,财务指标可能是预警和识别上市公司开展“融资性贸易”、实施财务造假的更好途径。所以行文至此,笔者有必要回到本文起始之处,来探讨东方集团通过实施虚假贸易实施财务造假的手法。与“专网通讯案”中涉案的上市公司如出一辙,“增长业务环节,或者虚构业务链条”是东方集团的手段,而目的则是财务造假。笔者总结来看,如出现以下情形或因素,则务必提高警惕:
1.营收和利润不匹配
“融资性贸易”在财务上的一大典型特征是“高营收、低利润”,甚至出现毛利率远低于行业正常水平的情况。以东方集团为例,其主营业务为现代农业。而证监会于2025年3月16日出具的《行政处罚事先告知书》(处罚字[2025]24号)明确指出,在2020—2023年期间,东方集团通过虚构农产品贸易链条,累计虚增营业收入约161.29亿元,虚增营业成本约160.74亿元。在东方集团在2024年对2020—2023年的财报进行会计差错更正,调减虚增的营业收入,毛利率仅1.55%。对比同行业或类似行业的上市公司在2022年的毛利率,显属异常(见表2)。
表2 同行业或类似行业上市公司2022年毛利率

2.资金占用指标异常
东方集团的财务造假过程中,其存放于关联方东方集团财务有限责任公司的16.4亿元存款被冻结,占其货币资金的66.55%(根据东方集团2024年第一季度报告,截至2024年3月31日,公司货币资金约为25.02亿元),直接暴露非经营性资金占用问题。此外,参与融资性贸易的上市公司通常需要垫付大额资金,导致预付账款、应收账款等科目激增。东方集团的预付周期与业务逻辑出现了明显矛盾,部分预付账款的账龄超过1年,却又未计提减值,明显有悖于农产品贸易预付款项周期较短的正常情况。加之东方集团在2015年就募集66.1亿元资金投资房地产相关业务,而近年来该公司土地和房地产开发板块亏损严重,成为吞噬现金流的无底洞,从中至少可以合理怀疑资金可能被长期占用或挪用。
(五)国资监管措施对上市公司监管的参考意义
如前文所述,国务院国资委2023年10月颁布的《严禁各类虚假贸易的通知》虽针对央企所制定,但其监管逻辑和规则对上市公司通过虚假贸易实施财务造假行为的识别与防范具有重要借鉴意义。
第一,《严禁各类虚假贸易的通知》第1条就明确规定央企不得开展背离主业的贸易业务。现实中,当上市公司开展非主营业务,尤其是在非主营业务项下发生了基于贸易往来的高金额营业收入,而高金额营业收入所带来的毛利率又偏离了正常的行业范畴之时,就值得监管机关予以关注。如前文所述,东方集团的主营业务是农业,却投入重金参与房地产业务;在“专网通信案”中,多家涉案企业的主营业务与“专网通信器材”并无关联,例如江苏舜天的主营业务为“服装类进出口贸易及国内贸易”,航天动力的主营业务是“液体动力技术、泵系统级液力传动设备”。
第二,《严禁各类虚假贸易的通知》第6条禁止无商业实质的循环贸易,强调货物闭合流转未创造价值。虽然中国法律法规及监管政策并未明确禁止非国企之间开展循环贸易,但鉴于循环贸易可能带来的风险仍然值得监管机关予以密切关注。特别是当上市公司发生预付账款、应收账款激增等异常情况时,监管机关可以参考《严禁各类虚假贸易的通知》的规定,从上市公司是否开展“空转、走单”类型的贸易,是否能够通过物流单据、仓储记录来验证对货物的实际控制权等角度对上市公司开展问询和监管。这样,或许可以避免诸如东方集团在2023年宣称存储50万吨玉米,但实际仓储容量仅有8万吨的异常情况再次发生。
第三,对于上市公司通过总额法虚增营收的行为,例如“专网通信案”和东方集团一案中均出现将代理收入按总额法计入报表,致使营业收入大幅虚增的情况,监管机关也有必要参考《严禁各类虚假贸易的通知》第9条要求代理贸易收入按净额法确认的规则,重申监管要求、在必要时也可开展专项检查,以此预防类似的重大风险事项再次发生。
(六)多方协同对上市公司监管
当前,国资体系“十不准”等监管规则已为识别融资性贸易提供清晰标尺,如“控货权查物流”“禁空转走单”等原则,值得上市公司监管借鉴。未来,遏制此类乱象需多方协同,包括交易所、审计机构乃至广大市场参与者。
(1)对于审计机构,应与时俱进,把握现有的监管规定和判断标尺,认清相关贸易主体逐渐进阶的“反监管能力和手段”,不再仅仅拘泥于越来越完备的形式要件,需要从商业理由、贸易控制、交易实质等方面出发,收集审计依据,秉承实质重于形式的原则,建立有效的风险识别路径。
首先,关注被审计公司的内控制度和执行情况。在当下对国企和上市公司加强监管的背景下,国企和上市公司均陆续建立和完善了业务内部管控制度,涉及业务流程的各个环节和对应内部职能部门。
此时,如果进行正常业务贸易,通常需要经过采购/销售、财务、法务、物流、仓库等各环节部门,也会涉及相关管理层的层层审批。正常贸易下的各环节部门人员及审批管理层均应了解贸易相关情况,一般会顺利通过审计询问调查。而如果是融资性贸易或者虚假性贸易,通常会走最短的业务控制流程,省略了比价、文本审核、物流、仓库等环节(基本都是标准简单单证流转),知情人员范围也会比较小。此时逐一对名义上的各环节部门经办人员进行调查,从贸易细节切入,比较容易发现疑点和取得突破性实证。
因此,审计部门应检查企业的内部控制制度和流程,关注是否在内部制度中明确禁止融资性贸易行为,审批制度是否健全,企业进行对应贸易行为时是否存在内控流程缺失,内控流程是否得到有效执行,相关流程人员是否知晓企业的资金及贸易业务真实情况,是否参与贸易业务的决策等。对于制度缺失或执行不力的企业,要重点关注。
其次,调查企业的贸易业务模式和核心环节,判断是否存在融资性贸易。审计部门应当深入查明企业的贸易业务运作模式,与相关业务经手人员进行访谈,询问购销双方确定贸易关系的过程和细节,判断购销业务是否具有合理的商业理由,购销货物是否属于企业的主营品种,是否存在人为增加的贸易环节和贸易主体,是否存在真实的货物流转,对于购销货物是否具有定价权,其贸易的盈利水平是否符合行业平均水平等,形成相应的访谈记录作为审计判断的有效凭据。
再次,强化财务技术推演,匹配业务数据进行穿透分析,判断是否存在融资性贸易。审计部门应获取和研究企业的财务报表,分析业务毛利率、企业贸易收入与全部营业收入占比,聚焦“高营收低毛利”“预付账款异常”等风险信号,核查资产负债率是否存在异常,对营业收入发生变动的原因进行审查,来判断是否存在融资性贸易。同时,审计部门还应获取企业往来明细账,对预付款项、应收账款、其他应付款、其他应收款等往来科目变动进行分析,重点关注账龄期限较长的往来款。
最后,关注合同流、资金流、实物流三种核心要素,判断是否存在融资性贸易。
对贸易购销合同进行检查:①调查上游供应商和下游客户是否存在关联关系或特定利益关系;②比对预付供应商货款和下游客户货款收取的资金支付约定,关注是否构成垫资;③检查贸易合同中的货权约定,从货物运输、仓储入库出库、交货验收条件等方面来关注企业是否掌握货权;④查找贸易合同中是否存在出资、资金使用时间和利率、利息结算方式、贸易盈亏责任归属异常等非正常贸易的合同内容。
对资金流的真实性和实质形式进行核查:①摸清资金流转路径,查证是否构成垫资;②比对企业银行流水、票据、信用证等记录,聚焦是否存在收支金额相同或者相近的情形。
实物流是核查的关键,是否具有真实的货物流会严重影响对贸易真实性的判断:①查看贸易合同中关于货物流转的约定,是上下游直接物流交货,还是仓库货权的纸面转移;②核查提货单等相关凭据,关注有无明确的提货或交货地点,是否具有贸易主体经办人员的确认签字,梳理货物磅单、仓单、验收交割单等实物流转记录;③调查贸易货物的存储仓库,查明仓库是自营还是租用,是否具有真实货物控制权;④检查货物流转的运输或仓储费用是否真实发生。
(2)对于交易所,作为上市公司监管体系的重要一环,可充分发挥规则赋予交易所的职能,利用其“上市公司与投资者”沟通纽带的地位,通过建立和用好贸易业务专项问询机制,针对上市公司融资性贸易乃至虚假性贸易,强化企业专项披露义务,提高投资者警惕意识;利用自上而下的行政监管和自下而上的市场投资者“用脚投票”,通过媒体平台的扩大效果,让违规主体和行为无所遁形,让市场主体警惕和防范融资性贸易和虚假性贸易,控制上市公司风险。
交易所监管问询是上市公司日常信息披露、“事中”监管的常用有效手段。针对上市公司融资性贸易乃至虚假性贸易,其一,交易所依托一手的数据优势和监管经验,主动通过贸易专项监管问询,层层递进、刨根问底地“问”,引导上市公司聚焦涉嫌融资性贸易的专项重点,清晰有据地“答”。这一问一答间,让疑点披露在整个市场面前,引导公众(特别是投资者)关注。其二,对于普通投资者来说,其对于上市公司相关交易的疑惑,也可以通过市场的声音反馈到交易所,由交易所来发问。交易所监管问询给了其更好了解交易实质、作出价值判断的依据。进而“用脚投票”实现优胜劣汰。其三,通过面向市场和媒体的监管问询,让疑点显露在聚光灯下,有利于减少不正当干扰,避免暗箱操作和流于形式。
当然,交易所问询并不是“提前定罪”,而是结合行业发展和上市公司现状进行探究和挖掘,把异常情况展示给投资者,要么上市公司合理解答市场关切,要么投资者“用脚投票”,让价值回归真实。因此,交易所建立贸易业务专项问询机制,在于揭示风险、直击要害、聚焦视线、全民监督,是让市场机制发挥作用的重要手段。
融资性贸易的屡禁不止,暴露出上市公司在业绩压力与监管套利之间的博弈困局。东方集团与“专网通信案”的教训表明,虚假贸易不仅扭曲市场资源配置,更侵蚀资本市场诚信根基。唯有筑牢“商业实质”底线,方能终结虚假贸易的循环之殇,重塑健康市场生态。
(责任编辑:王昕宸 刘霄鹏)



发表评论
2025-11-20 05:07:35回复