登录新浪财经APP 搜索【信披】查看更多考评等级
来源:道口财经

创始合伙人的个人热度还没完全退热力摩尔线程又成功的给自己加了新热度。……
“当‘募资理财’遭遇信任质疑:摩尔线程近期因一则常规资金管理公告被推上风口浪尖。股吧中既有声音批评‘不务正业’,也有投资者理性分析芯片研发的资金使用规律。回溯事件,若公司董秘能将这份公告稍作调整——在合规披露之上,多一分战略解释、多一层透明承诺,或许就能将一场舆情危机,转化为展现公司治理水平的契机。”
一、公告标题优化
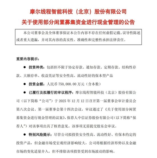
原公告标题:
《关于使用部分闲置募集资金进行现金管理的公告》
修改后标题:
《关于合理利用阶段性闲置募集资金进行现金管理以支持长期研发投入的公告》
二、关键段落对比修改
1. 背景
原公告表述:
为提高募集资金使用效率,合理利用闲置募集资金,增加公司收益,公司拟使用部分闲置募集资金进行现金管理。
修改后表述:
鉴于公司募投项目“高性能GPU芯片研发及产业化”的实施进度规划,部分募集资金在项目分阶段投入前将产生阶段性闲置。为优化资金管理、提升短期财务收益,同时确保募投项目资金需求不受影响,公司拟在保障安全性和流动性的前提下,对阶段性闲置募集资金进行现金管理。此举旨在通过稳健的财务规划,为长期研发投入提供辅助支持,最大化资金使用效率,符合公司及全体股东利益。
2. 投资范围与风险控制部分
原公告表述:
投资品种为安全性高、流动性好的保本型理财产品,期限不超过12个月。
修改后表述:
投资范围严格限定为安全性高、流动性好的低风险产品(包括但不限于保本型结构性存款、大额存单、国债逆回购等),且期限均不超过12个月。公司已建立专项风险控制制度,由财务部门实时监控,确保资金安全。上述产品不涉及证券投资、衍生品交易等高风险行为,且理财资金占比不超过募集资金总额的20%。
3. 资金使用计划与承诺部分
原公告表述:
公司承诺不影响募投项目正常进行。
修改后表述:
公司已制定详细的募投项目资金使用计划(详见附件)。本次现金管理不影响项目进度,且理财资金将根据项目实际需求随时可赎回调用。公司承诺:
理财资金绝不用于高风险投资;
每季度披露理财余额、收益及募投项目资金使用进度;
若募投项目资金需求提前,将立即调整理财规模,确保研发投入优先。
4. 增加“战略背景说明”段落(新增)
新增表述:
战略背景说明:
摩尔线程作为专注于GPU芯片研发的高科技企业,长期研发投入是公司的核心战略。募集资金已按规划逐步投入下一代架构研发、流片及测试环节。由于芯片研发周期较长,资金使用与项目里程碑紧密挂钩,阶段性闲置资金的有效管理是行业通行做法(参考英伟达、AMD等企业)。公司将继续聚焦核心技术突破,理财收益将全额用于补充研发投入,助力国产GPU生态建设。
三、公告结尾优化
原公告结尾:
本事项已经公司董事会审议通过,尚需股东大会批准。
修改后结尾:
本事项已经公司第二届董事会第十次会议审议通过,独立董事发表了明确同意的独立意见。公司将通过投资者热线、邮件、业绩说明会等多种渠道解答疑问,详细资金使用计划可参阅公司官网披露的《募集资金存放与使用情况专项报告》。
忠告:
这件事给所有新晋上市公司董秘上了一堂深刻的沟通课:
问题的关键从来不是“理财对不对”,而在于“何时说”与“如何说”。
时间节点的选择,决定了市场情绪的温度;文字描述的深浅,左右了公众信任的天平。倘若时光能够回溯,一份更周全的公告或许便能将质疑化为理解,将争议转为共识。
愿所有后来者能以此为鉴:在合规的底线之上,沟通的温度与透明的勇气,往往是比财报数字更重要的“无形资产”。也欢迎每一位市场参与者持续建言——正是这些声音,推动着上市公司信息披露走向更成熟、更共信的明天。



发表评论
2025-12-15 00:47:42回复
2025-12-14 22:22:12回复
2025-12-15 00:46:24回复