炒股就看金麒麟分析师研报,权威,专业,及时,全面,助您挖掘潜力主题机会!

  来源:证券市场周刊市场号

  文 | 水岸

  今天(12月18日),市场在经过昨天的强劲上涨后继续震荡向上,一些主线题材股则继续强势涨停或大涨,如算力链中的飞龙股份、长飞光纤、通鼎互联、奕东电子等。

  值得一提的是,在最近的涨停股公司名单中,算力股批量现身,妥妥占据“C”位,且很多标的为中低位启动上涨。整体上,在2025年年底节点,算力股还有最后一轮上车机会。那么,怎么挖掘有爆发潜力的牛股机会?

  算力位列涨停股“C”位

  长飞光纤等多股走连板行情

  最近,随着市场回暖,涨停股数量增多,其中,算力股在涨停公司的队列中占据主力位置,据不完全统计,12月17日,有50余只个股涨停,其中,约15只个股为算力概念股。

  进一步来看,12月17日涨停的算力概念股多属于CPO(共封装光学)、铜缆高速连接、液冷服务器等细分领域,如飞龙股份(液冷服务器等概念)、长飞光纤(CPO、铜缆高速连接)、英维克(液冷服务器)、奕东电子(CPO、液冷服务器、铜缆高速连接等概念)、中瓷电子(光通信、CPO等概念)等。

  12月18日,算力股继续强势上涨,不少标的继续在盘中触及涨停或大涨,如飞龙股份、长飞光纤、通鼎互联等。

  此外,还有一众核心龙头股上演“新高后还有新高”的慢牛行情。如仕佳光子,在4月初~8月底上涨超5倍的基础上,于近日继续创出新高,在12月12日触及111.11元/股的历史高点,自10月低点至此,再度走出了一个翻倍行情。

  从2025年来看,算力主题几乎成为了贯穿全年的核心主线机会,由于算力主题涉及公司众多且整体市值较大、细分产业链众多,叠加上市公司业绩兑现以及驱动因素连连出现等多重因素影响,算力股的轮动机会一直轮番出现。

  从近期来看,算力产业链同样有不少驱动因素加持,如既有大模型技术迭代、大厂资本开支增加带动的增量需求,也有近期的相关重大驱动型事件刺激,比如12月17日的第四届算力网络与数字经济论坛暨2025年“算力浦江”大会,相关利好对算力板块构成了进一步刺激。

  边惠宗对于算力产业链有长期深入跟踪研究,上述提及的长飞光纤、飞龙股份、仕佳光子等强势标的均为边惠宗此前或近期在《边学边做》中的重点研究案例,如长飞光纤,边惠宗曾在5月28日以及近期的12月10日均进行过重点研究。值得一提的是,长飞光纤股价在5月28日确立了低位拐点,之后即开启了一轮超级主升浪行情(见图1)。

重磅利好来了!年底最后一轮上车机会曝光!  第1张

  上述提及的另外一只长线牛股仕佳光子为边惠宗在4月23日的《边学边做》中重点研究案例,当时,仕佳光子股价确立了反转突破后随即开启了一轮强势主升浪行情(见图2)。

重磅利好来了!年底最后一轮上车机会曝光!  第2张

  那么,重点来了,在2025年最后一轮上车机会下,算力股接下来的行情怎么布局?有哪类超额收益机会值得重点跟踪?

  铜缆、液冷等细分领域牛股频出

  华光新材等正启动上涨

  算力,即计算能力,是集信息计算力、网络运载力、数据存储力于一体的新型生产力。AI的快速崛起,对算力的需求呈现爆发式增长,在AI加持下,算力成为支撑AI模型训练和推理的核心驱动力。

  从产业链来看,算力涉及的细分领域众多,且很多领域表现出了产业与股价多方面的高弹性,如上述提及的铜缆高速连接与液冷服务器。结合股价来看,很多近日涨停或强势突破的标的均出自于此。

  铜缆高速连接在算力中的作用为数据传输的“高速通道”,直接影响算力系统的整体性能、稳定性;液冷服务器在算力中的作用则为解决散热瓶颈、提升能效、支撑高密度部署等,同样关乎算力系统的稳定运行。液冷服务器与铜缆高速连接在AI算力基础设施中紧密协同,分别从散热和数据传输维度支撑高性能计算需求。

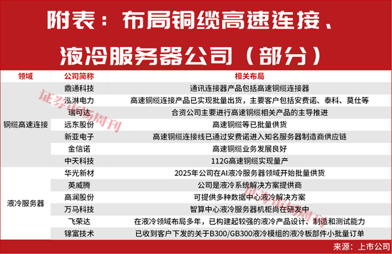
  那么,哪些公司有铜缆高速连接、液冷服务器相关布局?从最近来看,在算力产业不断升温下,不少上市公司通过公告等方式“剧透”了在铜缆高速连接或液冷服务器等领域加码布局。如美克家居,公司于12月17日晚间公告表示,拟收购高速铜缆龙头万德溙光电。

  另外,还有不少公司最新通过其他方式“剧透”在铜缆高速连接、液冷服务器领域的加码布局动态。结合二级市场来看,部分公司股价表现出了强劲走势,如鼎通科技,据其表示,公司的通讯连接器产品包括高速铜缆连接器、液冷板散热器等,12月17日,公司股价自低位放量启动,大涨超11%。

  再如华光新材(688379),据公司此前披露称,2025年公司在AI液冷服务器领域开始批量供货,随着AI产业的快速发展,公司在液冷服务器业务的收入持续增长。近期,公司股价持续放量上涨,如12月17日更是大涨18%,12月18日盘中继续冲高,最高上涨超8%,股价创近3个月新高(见图3)。

重磅利好来了!年底最后一轮上车机会曝光!  第3张

  除了鼎通科技、华光新材,泓淋电力、中天科技等公司也“剧透”了在铜缆高速连接或液冷服务器领域的相关业务布局动态(见附表)。其中,不少公司股价同样在近期走出强势行情。

重磅利好来了!年底最后一轮上车机会曝光!  第4张

  对于算力以及细分领域的后市机会,一众机构乐观看多。如对于液冷赛道,中信建投表示,2025年是服务器液冷的“爆发元年”,新方案迭代利好国产厂商,AI液冷将带来可观的业绩弹性。中信建投认为,2026年液冷的竞争格局可能会进一步清晰,建议持续关注相关上市公司的产品和客户进展。

  (文中提及个股仅为举例分析,不作买卖推荐。)