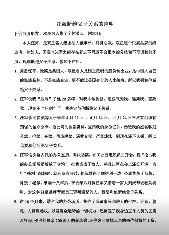
1月4日晚间消息,网上流传百年鞋企双星名人集团创始人汪海断绝父子关系的声明。声明内容提到,“据悉汪军、徐英是美国人,双星名人是国企改制的股份制企业,是中国人自己的民族品牌,不是家族企业,更不能让美国身份的人来接班,所以我要和他断绝父子关系。”
声明内容称,“汪军伙同徐英等人于去年4月11日、4月14日、11月24日三次有组织有预谋的抢夺公章、抢公司的档案资料,盗用我的身份证件,伪造我的签名私刻公章。抢权,夺权,伪造股权,逼我交权,严重违法,到现在还不认错,所以我要和他断绝父子关系。”
声明内容还谈及,“这10个月来,霸占我的办公场所,抢夺了我董事长和法人的生产、经营、管理、人员调动权,以及资金运转的一切权力,还停发了我身边工作人员的工资及社保;侵占他母亲200多万的养老钱,还停发照顾她母亲的两位保姆的工资,抢夺了他母亲出行用的一辆车。把我多年积攒下来让财务代管的工资、存款等资金扣压着不给我,逼的我两个多月借钱维持生存。这种无情无义的不孝之子,我要和他断绝父子关系。”
声明内容最后指出,“汪军、徐英及子女无权处理、无权继承等范围系我的真实意思表示和根本立场依据。汪军等人无权代表我进行任何涉及我本人及双星名人集团的一切事宜,汪军等人以前、今后所做的一切事都由他们自行承担,均和我无关。汪军等人抢占我办公室内的私人物品,我保留追查的权力。今后我的人身安全若无故受到伤害要追究汪军等人的责任。我今后的养老生活乃至百年的后事均与汪军等人无关(我专门组织生活团队和律师团队负责我的一切事务),他们无权参与、无权干预与我有关的任何事务,因为我和军等人断绝了父子关系、姻亲关系和法律关系。”
截至发稿,双星名人官网电话未获接通。青岛双星投资者关系部门工作人员则表示,两家公司早已各自独立,对此并不知情。
去年5月,双星名人集团爆发家族内讧的消息传出,创始人汪海发布公开信控诉其子汪军、儿媳徐英及孙子汪子栋企图抢夺公章。
根据网上流传的公开信内容,汪海表示,4月11日,汪子栋限制汪海人身自由两小时,徐英、汪军带人闯入办公室毁坏监控设备、殴打工作人员、阻挠会议,企图抢夺公章未果。为了缓和事态进一步激化,公安机关已经进行立案。汪海在信中声明,即日起暂停双星名人集团及名人海工贸公司对外授权盖章及其他需要盖章的业务。
天眼查资料显示,双星名人集团第一大股东为青岛星迈达工贸有限公司,持股比例约69.48%,徐英和汪军分别持有该公司80%和10%的股权。此外,汪海个人直接持有双星名人集团股权比例约21.88%。
公开资料显示,2008年1月,双星名人以约1.28亿元收购青岛双星的冷粘鞋资产,青岛双星正式退出制鞋行业,专注于轮胎业务。2009年5月,青岛市国资委持有的双星名人16.59%国有股权被拍卖,最终由汪海家族控制的关联企业收购,标志着双星名人完全私有化,与青岛双星再无股权关系。






发表评论
2026-01-04 18:43:54回复