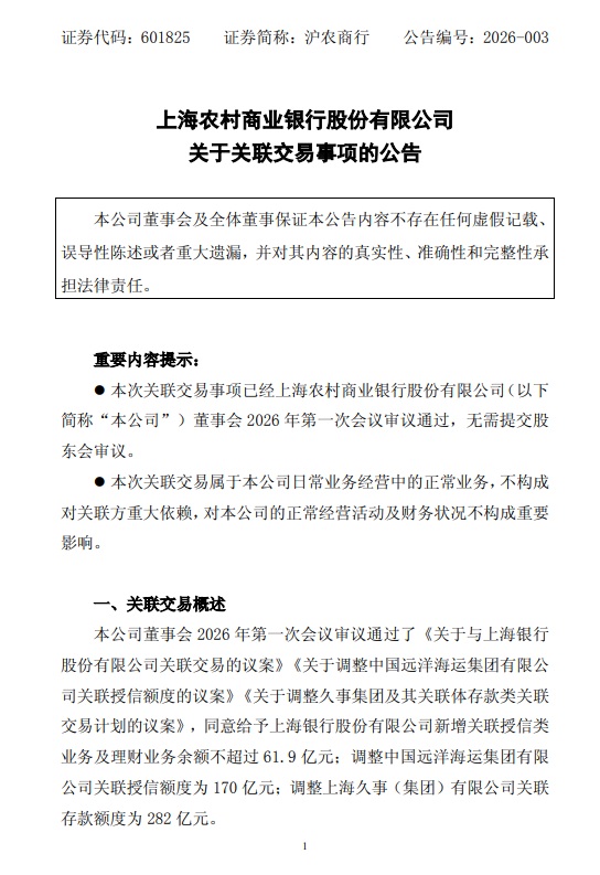
1月23日金融一线消息,沪农商行公告,公司董事会 2026 年第一次会议审议通过了《关于与上海银行股份有限公司关联交易的议案》《关于调整中国远洋海运集团有限公司关联授信额度的议案》《关于调整久事集团及其关联体存款类关联交易计划的议案》,同意给予上海银行股份有限公司新增关联授信类业务及理财业务余额不超过 61.9 亿元;调整中国远洋海运集团有限公司关联授信额度为 170 亿元;调整上海久事(集团)有限公司关联存款额度为 282 亿元。
上述议案经公司董事会有效表决票全票通过,汪明董事因关联关系回避表决与上海银行股份有限公司的关联交易,张雪雁董事因关联关系回避表决与中国远洋海运集团有限公司的关联交易,刘宇董事因关联关系回避表决与上海久事(集团)有限公司的关联交易。
根据国家金融监督管理总局、上海证券交易所相关规定,上述关联交易应在公司独立董事专门会议、董事会风险合规与关联交易控制委员会审议后,提交公司董事会审批。公司给予上海银行股份有限公司的新增关联交易余额占公司最近一期经审计净资产比例未达到 5%,因此无需提交股东会审议。其他涉及证监口径关联方的关联交易额度已包含在公司 2025 年度日常关联交易预计额度内,2025 年度日常关联交易预计额度事项已经公司董事会2025 年第三次会议、2024 年度股东大会审议通过,本次无需再提交股东会审议。
上述关联交易不构成《上市公司重大资产重组管理办法》规定的重大资产重组。








发表评论
2026-01-24 03:07:09回复
2026-01-23 23:41:20回复
2026-01-23 21:35:46回复
2026-01-24 04:35:39回复