炒股就看金麒麟分析师研报,权威,专业,及时,全面,助您挖掘潜力主题机会!

  随着全球半导体产业链重构加速,国内材料企业通过并购整合实现技术互补、客户共享、规模扩张,已成为提升竞争力的重要路径。

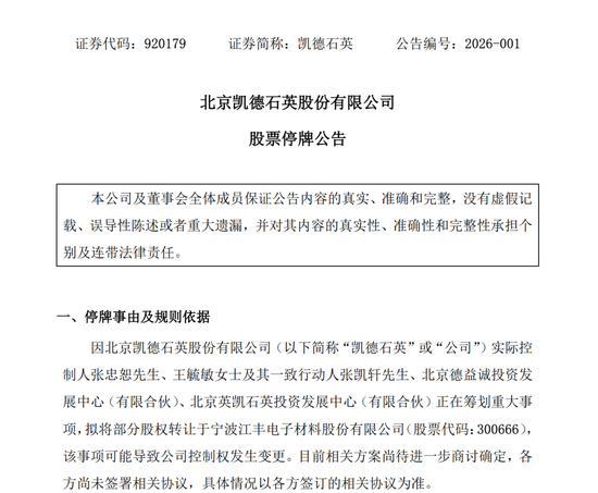
  1月29日,半导体材料领域两家上市公司——深交所创业板公司江丰电子(300666)与北交所公司凯德石英(920179)同步发布公告,宣布将于1月30日开市起停牌。

热门风口“A吃A”!300666、920179,明起停牌  第1张

热门风口“A吃A”!300666、920179,明起停牌  第2张

  公告显示,江丰电子拟以现金收购方式取得凯德石英的控制权,交易完成后,凯德石英将成为江丰电子的控股子公司。本次交易标志着半导体材料与零部件领域的产业整合正在进一步深化。

  根据双方公告,凯德石英实际控制人张忠恕、王毓敏及其一致行动人正在筹划向江丰电子转让部分股权,可能导致公司控制权变更。目前相关方案仍在商讨中,尚未签署正式协议。

  江丰电子和凯德石英同属半导体材料供应链,但分别专注于金属材料和石英材料领域。

  江丰电子是全球溅射靶材龙头企业,产品主要用于半导体芯片制造的物理气相沉积(PVD)工艺。近年来,公司积极拓展半导体精密零部件业务,将其打造为“第二成长曲线”,业务范围持续扩展。

  凯德石英则是国内重要的石英制品供应商,专注于石英仪器、石英管道、石英舟等石英玻璃制品的研发、生产和销售,产品主要应用于半导体和光伏领域。公司已形成凯芯新材料、凯德芯贝和凯美石英三家子公司联动的业务布局,其中凯芯新材料主要生产8至12英寸高端石英制品,凯美石英则聚焦半导体级大口径石英玻璃管和高纯石英砂项目。

  江丰电子近年来业绩增长显著。2025年7月,公司披露定增预案,计划募资不超过19.48亿元,主要用于两大项目:一是年产5100个集成电路设备用静电吸盘产业化项目,投资约11亿元;二是在韩国建设年产1.23万个超高纯金属溅射靶材生产基地。

热门风口“A吃A”!300666、920179,明起停牌  第3张

  凯德石英于2022年3月4日在北交所上市,成为“北交所石英制品第一股”。石英制品作为半导体制造中的关键耗材,在扩散、氧化、蚀刻等工艺环节不可或缺,尤其是大尺寸、高纯度石英制品技术门槛较高。

  公司目前正处在产品结构向高端调整阶段,利润端承受一定压力。

热门风口“A吃A”!300666、920179,明起停牌  第4张

  作者:张雪