来源:行家券业

  淳厚基金控制权之争再升级!被免创始人邢媛公开反击直指程序违法

  距淳厚基金58.80%股权“易主”长宁国资仅过去三周,被免职的公司创始人、原总经理邢媛突然公开发声,直指本次国资收购程序存在“严重违法倒置”,并对新任管理层的多项举措提出尖锐质疑。

  事件回溯:国资入主与高管换血

  2026年1月6日,证监会核准上海长宁国有资产经营投资有限公司(简称:长宁国资)受让淳厚基金58.80%的股权,成为这家公募机构主要股东及实际控制人。

  伴随股权变更,淳厚基金高管团队完成全面换血:新任董事长陈红、总经理左季庆正式履职,原总经理邢媛以“工作安排”为由离任,仅保留31.2%的个人股权。

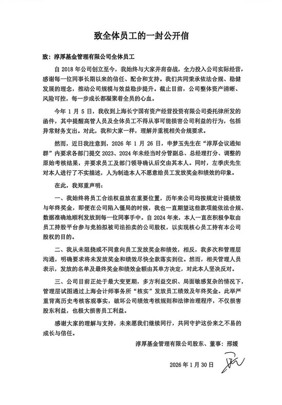
  外界原本以为这场持续近四年的股权拉锯战尘埃落定,然而,据财中社报道,邢媛在1月30日召开的2026年第二次临时董事会上突然反击,提交了措辞严厉的反馈意见。而她同步发布的《致全体员工的一封公开信》,将矛盾彻底公开化。

  核心质疑:程序违法与治理失当

  在反馈意见与公开信中,邢媛系统表达了对本次国资收购及管理层更迭的质疑,主要集中在以下四方面。

淳厚基金控制权之争再升级!被免创始人邢媛公开反击直指程序违法  第1张

  一是收购程序涉嫌违法倒置。

  邢媛指出,长宁国资在“从未到公司进行现场尽职调查或资产评估”的情况下,一夜之间成为公司实控人,收购流程存在“严重违法倒置”。她强调,作为公司创始第一大股东、原董事长兼总经理,将保留对股权转让相关事宜追究法律责任的权利。

  此外,邢媛还质疑董事会运作的合法性:2026年1月9日的第一次临时董事会与1月30日的第二次临时董事会存在大量重复议案(议案一、二、三、五均为首次会议翻版),而她本人在首次会议上就已明确反对。更值得关注的是,第一次会议有两位职工监事列席,他们当时就提出“会议内容涉及企业重大变革,但全体职工却完全不知情”,这一细节可通过会议录音录像核实。

  二是人事任免程序严重违规。

  针对公司一次性解聘包括总经理、常务副总经理、首席信息官在内的全部高管团队,邢媛认为这属于“三重一大”事项,必须经过调查研究、合规论证、听取党委意见等规范流程。但此次大规模免职既未说明具体理由,也未提供上级国企党委的决策文件,更在未与员工沟通、未出具安置方案的前提下劝退员工(含退伍军人),已引发管理层动荡与负面舆情。

  对于新任总经理左季庆、副总经理申梦玉的聘任,邢媛提出多项质疑:

  超龄任职:左季庆(63岁)、申梦玉(60岁)年龄超出国企高管常规任职年限,要求国资方说明聘用依据。

  履历存疑:收到反映称二人过往任职机构可能存在举报或纪律处分记录,要求公开离任审计结果。

  职务冲突:左季庆同时兼任总经理、财务负责人并代行督察长职责,违反《会计基础工作规范》等法规,易形成“一言堂”。

  激进管理:左季庆在无法律依据的情况下劝退员工,并在中层群发表“邢媛再也回不来”等不当言论,破坏公司稳定。

  三是绩效奖金发放争议。

  在《致全体员工的一封公开信》中,邢媛重点回应了奖金发放问题。她指出,新任管理层要求员工提交2023、2024年“未经当时分管领导打分调整的原始考核结果”,并计划通过会计师事务所“核实”后发放奖金,这一做法“严重背离历史考核客观事实”,破坏了既有考核体系与法律程序,可能损害股东与员工利益。

  邢媛强调,自己从未阻挠奖金发放,反而一直推动依法合规发放,但坚决反对新任管理层单方面决定发放名单与金额。她还透露,自2024年以来一直在推动员工持股平台参与竞拍公司股权,以维护核心员工权益。

淳厚基金控制权之争再升级!被免创始人邢媛公开反击直指程序违法  第2张

  四是新公司章程被指违法。

  针对审议新公司章程的议案,邢媛直接指出其“多处内容违反现行法律法规”,部分条款“实质性剥夺了其他股东的法定固有权利”,在法律实践中不具备合理性与可行性,可能因滥用股东权利而被认定无效。

  媒体:双方立场与行业影响

  据财中社报道,长宁国资此前曾承诺“恪守股东本分”,尊重公司独立运营,但邢媛的公开质疑无疑为这家刚经历重组的公司增添了新变数。

  业内人士认为,此次事件不仅关乎淳厚基金的内部治理,也将成为观察地方国资入主公募基金后公司治理实践的重要样本。邢媛的一系列反击,揭开了股权变更背后的程序瑕疵,也暴露出国资入主后企业在人事、文化等层面的深层矛盾。

  目前,淳厚基金及长宁国资尚未对邢媛的公开质疑作出正式回应,事件后续走向仍有待观察。