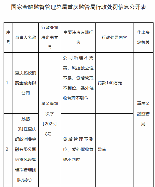
3月28日金融一线消息,国家金融监督管理总局重庆监管局行政处罚信息公开表显示,重庆蚂蚁消费金融有限公司因公司治理不完善、风控独立性不足、贷后管理不到位、委外催收管理不到位,被罚款140万元。孙鹏(时任重庆蚂蚁消费金融有限公司信贷风险管理部管理团队成员)因贷后管理不到位、委外催收管理不到位,受到警告处罚。

3月28日金融一线消息,国家金融监督管理总局重庆监管局行政处罚信息公开表显示,重庆蚂蚁消费金融有限公司因公司治理不完善、风控独立性不足、贷后管理不到位、委外催收管理不到位,被罚款140万元。孙鹏(时任重庆蚂蚁消费金融有限公司信贷风险管理部管理团队成员)因贷后管理不到位、委外催收管理不到位,受到警告处罚。

发表评论
2025-03-29 07:00:04回复
2025-03-29 08:58:56回复