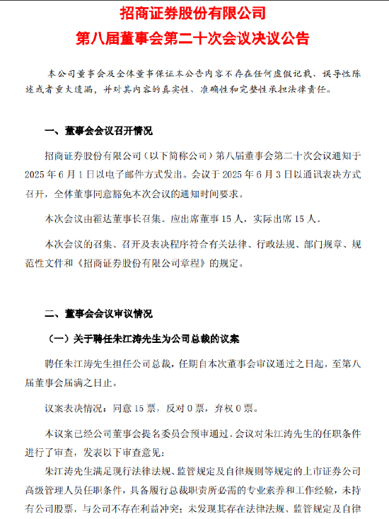
6月3日金融一线消息,招商证券发布公告称,公司第八届董事会第二十次会议审议通过《关于聘任朱江涛先生为公司总裁的议案》,聘任朱江涛担任公司总裁,任期自本次董事会审议通过之日起,至第八届董事会届满之日止;审议通过《关于提名朱江涛先生为公司第八届董事会执行董事候选人的议案》,提名朱江涛为公司第八届董事会执行董事候选人。

此前,5月23日,招商银行发布公告称,董事会收到本公司执行董事朱江涛的辞任函。朱江涛因工作原因,向本公司董事会提请辞去执行董事、董事会关联交易管理与消费者权益保护委员会委员及副行长职务。
简历显示,朱江涛,1972年12月生,2023年8月至2025年5月任招商银行执行董事,2021年9月至2025年5月任招商银行副行长,2020年7月至2024年5月任招商银行首席风险官。曾任招商银行南昌青山湖支行行长,广州分行风险控制部总经理、授信审批部总经理、行长助理、副行长,重庆分行行长,招商银行总行信用风险管理部总经理、风险管理部总经理。朱江涛拥有经济学硕士学位及高级经济师职称。



发表评论
2025-06-03 23:15:23回复
2025-06-04 09:49:43回复
2025-06-04 08:48:05回复