炒股就看金麒麟分析师研报,权威,专业,及时,全面,助您挖掘潜力主题机会!
来源:瑞恩资本RyanbenCapital

2025年6月3日,来自广东深圳的周六福珠宝股份有限公司 Zhou Liu Fu Jewellery Co., Ltd.(简称“周六福”)在港交所披露聆讯后的招股书,或很快在香港主板上市。其于2024年6月27日、2025年2月28日先后两次递表。


主要业务
周六福,成立于2004年,作为拥有全国的销售网络及认可品牌的中国珠宝公司,集珠宝产品的开发设计、采购供应、加盟、品牌运营为一体,通过全面的零售店网络和线上线下模式,为终端客户提供多种优质珠宝产品组合,主要包括黄金珠宝和钻石镶嵌珠宝。
根据弗若斯特沙利文的资料:
以中国门店数目计,周六福于2017年至2024年连续七年维持于中国珠宝市场前五大品牌之列;
于2024年按商品交易总额、来自黄金珠宝产品的收入计,周六福在中国所有黄金珠宝公司中分别排名第六、第十,市场占有率分别为6.2%、1.0%。
按2022年至2024年线上销售收入的复合年增长率、2024年线上销售收入占总收入比计,周六福在中国全国性珠宝公司中分别排名第二、第一。
截至2024年12月31日,周六福的线下销售网络门店总数已达到4,129家(4038家加盟店、91家自营店),门店包括遍布中国31个省份、305个地级市和地级行政区,及海外的4家加盟店(泰国2家、老挝1家、柬埔寨1家)。根据弗若斯特沙利文,截至2024年12月31日,以中国门店数量计,周六福在中国珠宝品牌中排名第五。
周六福的收入主要来自加盟模式、自营店、在线销售。
加盟模式的收入,公司大部分收入来自加盟模式,包括向加盟店销售产品、向加盟商收取加盟服务费、向加盟商收取产品入网费,以及其他服务费包括来自授权供应商的供应链管理费、来自装修服务供应商的装修管理费。
自营店的收入、线上渠道销售的收入,主要是销售黄金珠宝、钻石镶嵌珠宝其他。

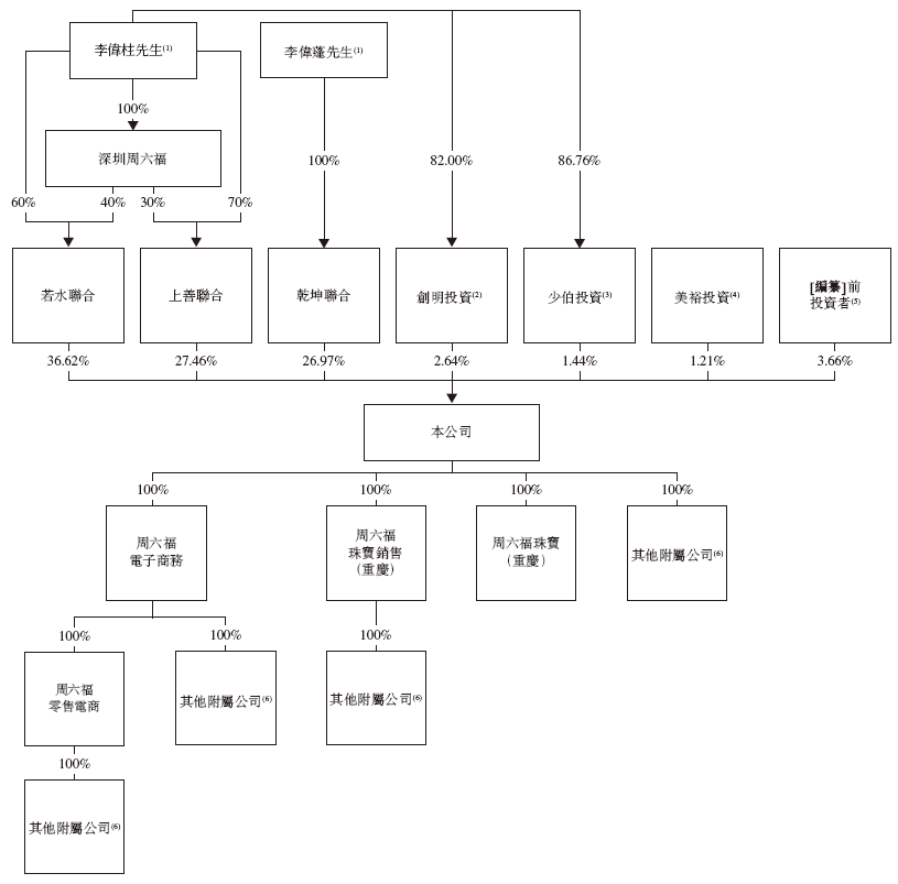
股东架构
招股书显示,周六福在上市前的股东架构中,
李伟柱先生通过若水联合、上善联合、创明投资合计持股66.72%;
李伟蓬先生(李伟柱先生的胞兄)通过乾坤联合持股26.97%;
他们一致行动,合计持股约93.70%。


管理层
周六福董事会由8名董事组成,包括:
4名执行董事:
李伟柱先生(董事长);
李伟蓬先生(副董事长兼总经理)(李伟柱先生的胞兄);
谢明育先生(副总经理);
钟锡鹏先生(副总经理、电商总监)(李伟柱先生的妻弟);
1名非执行董事:
钟映琴女士(李伟柱先生的配偶);
3名独立非执行董事:
刘国勋先生(香港立法会议员、香港中文大学校董);
杨岚女士(利安达会计师事务所广东分所);
郭秋泉先生(中国电子科技大学(深圳)高等研究院副研究员、东莞蚂蚁三维打印执行董事、经理及财务负责)。
监事会3名:
林柳芝女士(监事会主席,法务文控中心经理);
李彩平女士(财务副总监);
倪学鹏先生(人力行政中心后勤采购部主管)。
除执行董事外,高管包括:
吴阳先生(副总经理及董事会秘书、联席公司秘书);
徐志立先生(副总经理及财务负责人);
邓珺女士(副总经理);
廖数文先生(自营管理中心总经理);
赵治平先生(产品品控中心副总监)。
公司业绩
招股书显示,在过去的2022年、2023年和2024年,周六福的营业收入分别为人民币31.02亿、51.50亿和57.18亿元,相应的净利润分别为人民币5.75亿、6.60亿和7.06亿元。

中介团队
周六福是次IPO的中介团队主要有:
中金公司、中信建投国际为其联席保荐人;
安永为其审计师;
中伦为其公司中国律师;
普衡为其公司香港及美国律师;
海问为其券商中国律师;
苏利文·克伦威尔为其券商香港及美国律师;
复星国际资本为其合规顾问;
弗若斯特沙利文为其行业顾问。



发表评论
2025-06-04 18:59:39回复
2025-06-04 21:11:28回复
2025-06-04 18:28:04回复