欧化(01711)发布公告,由于董事会与安永会计师事务所未能就集团截至2026年3月31日止财政年度的建议审核费用达成共识,应董事会要求,安永已同意辞任公司核数师,自2025年12月8日起生效。...
-
发布了文章 2025-12-09
欧化委任郑郑会计师事务所为新任核数师
-
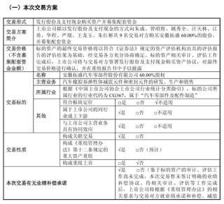
发布了文章 2025-11-30
重大资产重组预案出炉,凯众股份下周一复牌!拟收购比亚迪“小伙伴”
炒股就看金麒麟分析师研报,权威,专业,及时,全面,助您挖掘潜力主题机会! 11月28日晚,凯众股份发布公告称,拟以发行股份及支付现金的方式向朱成等9名交易对方购买安徽拓盛汽车零部件股份有限公司60%的股份,并募集配套...
-
发布了文章 2025-07-01
分析师:Chime Financial市场份额增长空间广阔 盈利提升潜力巨大
投行Seaport研究报告指出,数字银行Chime Financial不仅拥有充足的市场份额拓展空间,更能持续深化客户关系,这些积极因素将推动其未来数年的财务表现持续改善。本月通过移动应用程序提供银行服务的Chime完成...
-
发布了文章 2025-06-07
利率下行时代,大额存单利率普降至“1”字头 定存、货币基金、国债谁能“平替”?
每经记者|刘嘉魁 每经编辑|张益铭 2025年芒种时节,家住成都的私营企业主林女士在手机银行刷新存款页面时发现,她常购买的建设银行3年期大额存单利率悄然降至1.55%。“去年这时候还能抢到2.1%的产品...
-
发布了文章 2025-06-01
美国经济三年来首次萎缩 因特朗普发动贸易战扰乱企业经营
来源:上观新闻 据美联社5月29日报道,美国政府29日表示,由于特朗普发动的贸易战扰乱了企业经营,美国经济今年一季度以年化0.2%的速度萎缩,这是三年来的首次萎缩。 由于美国公司要赶在特朗普的关税政策出台前进口外...
-
发布了文章 2025-05-24
如何看待物业公司服务水平?从哪些角度去分析?
在房产的居住体验中,物业公司的服务水平起着至关重要的作用。评估物业公司的服务水平可以从多个角度进行考量,以下为您详细介绍。首先是安全保障方面。这是衡量物业服务水平的重要基础。优秀的物业会在小区内建立全方位的安全防护体系,例如...
-
发布了文章 2025-05-17
如何计算淘宝运费险金额?淘宝运费险计算依据和方法有哪些?
在淘宝购物时,运费险是一项实用的服务,它能在商品退换时为消费者节省运费成本。那么,淘宝运费险的金额是如何计算的呢?其计算依据和方法又有哪些呢?淘宝运费险的计算主要依据以下几个因素。首先是商品的重量,一般来说,商品越重,运输成...
-
发布了文章 2025-05-16
如何合理使用车子保险?车子保险使用要点有哪些?
在日常生活中,车子保险是车主们必不可少的保障。合理使用车子保险,不仅能在意外发生时获得应有的赔偿,还能避免不必要的费用支出。以下为您详细介绍车子保险使用的要点。首先,要了解不同险种的保障范围。常见的车险险种有交强险、车损险、...
-
发布了文章 2025-05-14
摩根基金杨景喻:十年如一的“老菜鸟” 公募新规让滥竽充数者无处遁形
来源:投资者私享会 在曲艺界,有句话叫当你活得足够久,便活成了老艺术家。而在基金经理圈,当你从业年限足够长,管理基金的数量足够多,即使业绩平庸,也会被赋予资深基金经理的光环。 Wind数据显示,拥有9.78年公募...
-
发布了文章 2025-05-02
造船商Huntington Ingalls因产量放缓导致季度收益下降
美国军工造船商Huntington Ingalls报告称,第一季度利润和收入下降,部分原因是其为海军建造航母的工厂持续放缓。 Huntington Ingalls由于在留住船厂工人方面存在长期问题,产量一直滞后。 ...
-
发布了文章 2025-04-20
如何绑定银行卡?这些绑定方式对账户安全有何影响?
在期货交易中,绑定银行卡是至关重要的一环。正确且安全的绑定方式不仅能够保障资金的顺畅流转,还能有效维护账户的安全。常见的期货银行卡绑定方式包括线上绑定和线下绑定两种。线上绑定通常是通过期货交易平台提供的相关功能进行操作。投资...
-
发布了文章 2025-04-10
欢瑞世纪:对2024年度会计师事务所履职情况评估报告
欢瑞世纪:对2024年度会计师事务所履职情况评估报告...
-
发布了文章 2025-04-08
国货航:2024 年营收增 37.97% 净利增 69.34%
快讯摘要 4 月 8 日国货航公告,2024 年营收 205.84 亿增 37.97%,归母净利 19.53 亿增 69.34%,每 1...
-
发布了文章 2025-04-06
如何进行黄金的有效贮藏?黄金贮藏有哪些注意事项?
黄金作为一种珍贵的金属,具有较高的价值和保值性,因此其有效贮藏至关重要。首先,选择合适的贮藏地点是关键。家庭中可以考虑使用保险箱,尤其是防火、防水且具有良好防盗性能的保险箱。如果拥有较多的黄金储备,租用银行的保险柜是一个较为...
没有更多内容




