炒股就看金麒麟分析师研报,权威,专业,及时,全面,助您挖掘潜力主题机会!
11月28日晚,凯众股份发布公告称,拟以发行股份及支付现金的方式向朱成等9名交易对方购买安徽拓盛汽车零部件股份有限公司60%的股份,并募集配套资金。本次交易完成后,安徽拓盛将成为公司的控股子公司。根据公告,凯众股份股票将于12月1日(星期一)开市起复牌。

图片来源:公司公告
此前,凯众股份于11月21日晚披露《关于筹划重大资产重组的停牌公告》称,公司股票自11月24日起因筹划重大资产重组事项停牌。Wind数据显示,11月21日,凯众股份股价报收13.08元/股,跌幅3.47%,总市值35亿元。

图片来源:Wind
拟发行股份募集配套资金
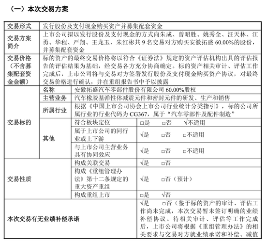
根据公告,凯众股份拟以发行股份及支付现金的方式向朱成、曾昭胜、姚秀全、汪天林、江勇、华程、严翔、王龙玉、朱红彬共9名交易对方购买安徽拓盛汽车零部件股份有限公司60%的股份,并募集配套资金。本次发行价格为11.44元/股。标的资产的最终交易价格尚未确定。


图片来源:公司公告
公告显示,凯众股份本次交易的整体方案由发行股份及支付现金购买资产和募集配套资金两部分组成。本次募集配套资金以发行股份及支付现金购买资产为前提条件,但最终配套融资成功与否不影响本次发行股份及支付现金购买资产行为的实施。
本次交易中,上市公司拟采用询价方式向不超过35名特定投资者发行股份募集配套资金,募集配套资金总额不超过发行股份购买资产交易价格的100%,且发行股份数量不超过本次发行前上市公司总股本的30%,最终发行数量以上交所审核通过、中国证监会同意注册的发行数量为准。
本次募集配套资金拟用于支付本次交易的现金对价、中介机构费用、交易税费等费用,募集资金的具体用途及金额将在重组报告书中予以披露。本次募集配套资金到位前,上市公司及标的公司可以根据募集资金的实际情况,以自筹资金先行投入,并在募集资金到位后予以置换。
截至该预案签署日,本次交易已取得上市公司持股5%以上股东的原则性意见,已经上市公司第五届董事会第四次会议审议通过。上市公司与交易对方于11月28日签署了本次交易的《发行股份及支付现金购买资产框架协议》。
截至该预案签署日,公司无控股股东,实际控制人为杨建刚和侯振坤。鉴于本次重组的标的资产交易价格尚未确定,上市公司在本次交易前后的股权变动情况尚无法准确计算。经初步测算,本次交易完成后,上市公司仍无控股股东,实际控制人仍为杨建刚和侯振坤,本次交易不会导致上市公司的控制权发生变更。上市公司将在审计、评估等相关工作完成后,就本次交易对上市公司股权结构的影响进行具体分析,并在重组报告书中予以披露。
业务有望实现协同效应
根据凯众股份2025年半年报,公司主要从事汽车(涵盖传统汽车、新能源汽车和智能驾驶汽车)底盘悬架系统减震元件和操控系统轻量化踏板总成的设计、研发、生产和销售,以及非汽车零部件领域高性能聚氨酯承载轮等特种聚氨酯弹性体的研发、生产和销售。公司主营产品目前主要配套于乘用车市场,汽车行业的发展趋势尤其是乘用车市场的发展情况对公司业务具有较大影响。
安徽拓盛主营业务为汽车橡胶基弹性体减震元件和密封元件的研发、生产和销售,产品全面覆盖汽车底盘系统并涉及动力总成系统,主要产品包括包含衬套、顶支撑、弹簧垫、密封圈、悬置、吸振块、防尘罩等。安徽拓盛产品进入了大量国内主流整车厂商供应链,在汽车NVH(噪声、振动与声振粗糙度)性能产品领域积累了较高的行业认可度与知名度。
根据安徽拓盛网站披露的信息,安徽拓盛成立于2013年,年产值超过5亿元,以汽车、家电橡胶减震件研发、生产、销售为主。公司为上汽通用、广汽、上汽乘用车、上汽大通、上汽通用五菱、吉利、比亚迪、江淮、奇瑞、蔚来等汽车主机厂配套,同时为上汽集团下属企业配套生产各种橡胶制品,部分产品出口到美国、德国、巴西、墨西哥、日本、泰国以及印度等国家。截至目前,公司已取得授权专利62项,其中有4项发明专利,58项实用新型专利。
凯众股份在11月28日晚披露的公告中提到,本次收购是公司围绕汽车NVH性能拓展业务布局、强化产业协同的重要举措。通过本次交易,上市公司与标的公司在市场布局、技术能力、客户渠道等方面将产生深度互补和协同效应。上市公司将进一步拓展围绕汽车NVH性能的市场布局及产品开发能力,构建完备的聚氨酯与橡胶基弹性体产品矩阵,打造汽车NVH减震及密封元件的体系化交付能力,满足客户多元化定制需求,显著提高单车价值量,进一步增强市场竞争力。
2025年前三季度,凯众股份共实现营业收入约为5.64亿元,同比增长5.43%;实现归属于上市公司股东的净利润约为5828.76万元,同比下降5.12%。
本次交易完成后,凯众股份的总资产、营业收入等将进一步增长,持续经营能力进一步增强。鉴于与本次交易相关的审计工作尚未最终完成,尚无法对本次交易完成后上市公司财务状况和盈利能力进行准确定量分析,公司将在相关审计、评估等工作完成后,在重组报告书中就本次交易对上市公司盈利能力的影响详细测算并披露。



发表评论
2025-11-30 07:43:44回复
2025-11-30 11:04:11回复
2025-11-30 11:20:03回复