贵金属深度报告:通胀回马枪,避险压舱石—3月市场展望  第1张

贵金属深度报告:通胀回马枪,避险压舱石—3月市场展望  第2张

  来源:浙商银行FICC

  作者|蔡睿亿 叶恒洁

  01

  市场回顾和前瞻:地缘冲突推动高波动延续

  26年2月,伦敦金由$4,895/oz震荡上行至$5,278/oz,月涨幅7.83%;伦敦银由$85.2上行至$93,月涨幅9.95%;伦敦铂由$2,164上行至$2,364,月涨幅9.23%。贵金属板块整体呈现“急跌修正—震荡修复—风险再定价”的运行格局。

  3月贵金属市场的关键变量集中于两方面:

  第一,地缘冲突的兑现程度。

  若伊朗与美国之间的冲突对能源供应形成持续性扰动,并进一步影响通胀预期,则黄金将获得“避险 + 抗通胀”双重支撑,风险溢价可能进入常态化阶段。

  第二,3月FOMC会议的政策表达。

  在主席更替背景下,本次会议是新任主席向市场系统阐述政策框架与反应函数的重要窗口。市场关注的并非单次利率决议,而是其如何界定能源扰动对通胀路径与实际利率的影响。

  从更长期视角看,本轮地缘冲突并非孤立事件。自俄乌冲突以来,全球能源、支付与储备体系已出现结构性分化迹象。本次中东局势若进一步影响能源供给与结算路径,可能加速全球储备资产的变局。

黄金由周期性避险资产加速转向结构性储备资产;

风险溢价由事件驱动,加速向体系性信用对冲转变;

配置逻辑由短期利率博弈,加速扩展至长期货币体系演进。

  在此框架下,黄金风险溢价的黏性有望持续增强,价格中枢存在进一步抬升的基础。

  02

  贵金属板块后市展望:

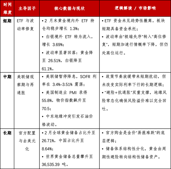
  短期因子:

  短期支撑显著变弱,黄金相对有支撑

  1、ETF:

  黄金资金延续流入,结构趋于稳定

  2026年2月末,黄金境内ETF月度持仓增长1.3%,境外ETF增长1.3%。境内境外均自2025年9月以来持续流入黄金,并且流入速度保持稳定。

  白银境外ETF月度持仓增长3.69%,从上月流出重新转向流入。

  整体来看,ETF资金未出现趋势性撤离,板块短期仍具资金承托。黄金维持稳定配置逻辑,白银则在高波动释放后进入再布局阶段,资金结构较1月明显修复。

贵金属深度报告:通胀回马枪,避险压舱石—3月市场展望  第3张

贵金属深度报告:通胀回马枪,避险压舱石—3月市场展望  第4张

  2、波动率: 

  极端回落,高位修复

  截至2月末,黄金10日滚动年化波动率降至26.51%,较1月末61.64%显著回落;白银降至61.1%,较上月159.91%的极端水平明显收敛。已实现波动率大幅下行,显示前期去杠杆与情绪冲击基本释放。

  但从历史分位看,当前黄金与白银波动率仍处于90%以上区间,整体仍属高波环境。

  隐含波动率方面,黄金GVZ降至33.23%(上月44%),白银VXSLV降至88.21%(上月99.81%),预期波动同步回落但绝对水平仍高。

  整体来看,2月波动率由极端失序状态转入“高位修复”,短期加速行情概率下降,但事件与政策不确定性仍使市场维持高波动运行。

贵金属深度报告:通胀回马枪,避险压舱石—3月市场展望  第5张

贵金属深度报告:通胀回马枪,避险压舱石—3月市场展望  第6张

  3、境内外价差:

  平稳运行,对冲空间有限

  整个2月,黄金境内外价差整体维持在0–3元/克区间内窄幅波动,运行较为平稳。与1月大幅走阔不同,本月价差未出现明显方向性扩张,境内外价格联动性增强。

  结构上看,外盘仍主导趋势节奏,境内市场更多承担承接与再平衡功能。价差稳定意味着对冲交易空间明显收敛,跨市场驱动对单边价格的放大效应减弱。

  整体而言,2月境内外结构趋于均衡,黄金处于下一轮单边行情的酝酿期。

  黄金境内外价差走势

贵金属深度报告:通胀回马枪,避险压舱石—3月市场展望  第7张

  4、市场风险偏好:

  风险资产吸引力下降,市场偏向防御配置

  从资产表现看,2026年2月风险资产整体承压。纳斯达克指数月跌3.38%,标普500下跌0.87%,权益市场动能明显放缓;同期美国10年期国债收益率跌6.81%(下降29bp),全球主要资产表现出显著的“避险交易回归”特征。

  与此同时,CBOE波动率指数(VIX)继续抬升,月末升至19.86%,较1月的17.44%明显上行,显示市场不确定性提升,风险溢价有所回升。

  在此背景下,黄金虽在月内完成修复,但整体涨幅趋缓,反映出资金在风险资产波动上升与利率路径不明朗之间维持谨慎配置。

  整体来看,2月市场呈现“风险偏好回落、波动率抬升”的结构特征,情绪并未进入恐慌区间,但风险资产吸引力下降,贵金属的防御属性阶段性增强。

贵金属深度报告:通胀回马枪,避险压舱石—3月市场展望  第8张

  重点资产回报

贵金属深度报告:通胀回马枪,避险压舱石—3月市场展望  第9张

  5、商品估值比较:

  结构重心由“金属弹性”转向“能源主线”

  2月的商品比价变化,比单一品种涨跌更值得关注。

  金银比月内先抬升后回落,最终基本持平于56.3附近。这意味着贵金属内部并未出现新的结构性极端。与1月白银领涨、弹性全面扩散的格局不同,2月资金明显回归均衡配置,黄金重新承担定盘角色,白银的进攻属性有所收敛,板块内部由“弹性扩张”转向“防御优先”。

  金铜比则持续上行,从0.36升至0.39。表面看是黄金相对工业金属走强,但背后更重要的是风险溢价的重新集中。工业金属对增长的敏感度较高,而金铜比抬升反映市场在增长与安全之间选择了后者——地缘冲突的不确定性正在强化黄金的安全属性。这一结构变化,意味着定价重心正在从流动性驱动转向避险溢价驱动。

  金油比的变化更具方向意义。油价在2月呈现“先强后弱”的波动,但从近三个月结构看,拐点已逐步明确,由69.2上行至72,形成回踩后的再上行走势。换言之,能源资产开始围绕地缘主线进行系统性重估,市场关注的已不再只是短期库存与需求,而是供应安全与地缘稳定性。

  如果将结构对比放在时间轴上看,会更加清晰:

1月是白银带动金属的进攻阶段,资金沿着高弹性扩散;

2月则开始向能源主线收敛,黄金维持战略对冲地位,工业品相对退居次位。

  若3月中东冲突进一步向能源供给与运输体系延伸,商品主线可能演变为能源优先,其次黄金,工业金属相对滞后的格局。

  这并非简单的板块轮动,而是风险定价重心从金属弹性扩散转向能源安全溢价的阶段性切换。

贵金属深度报告:通胀回马枪,避险压舱石—3月市场展望  第10张

贵金属深度报告:通胀回马枪,避险压舱石—3月市场展望  第11张

  中期因子:

  降息存疑,地缘冲突叠加通胀风险

  1、美联储货币政策:

  再通胀风险扰动预期,期限倒挂低位震荡

  在 2026 年 2 月,美联储货币政策进入前期连续降息后的“评估期”。全月虽无议息会议,但市场对降息路径的预期已由激进转向审慎。根据数据,2 月份 12 个月 SOFR 利率维持在 3.40%–3.51% 区间窄幅波动,反映出货币市场对短期政策利率“技术性停顿”的共识。

  相应的 2 月金价在经历 1 月末回撤后走出强势反弹行情,反映出市场对美联储“观察期”的解读依然维持在宽松周期中继的逻辑内。黄金在利率水平相对企稳的情况下走出独立修复行情,主因是地缘溢价重燃以及对通胀卷土重来的对冲交易。

  根据数据,2Y–3M 利差在 2 月仍维持显著的倒挂状态,整体运行重心仍处于负值区间且有加深迹象。期限利差持续倒挂反映出市场对中长期经济下行风险的定价并未撤出,这一宏观底部支撑也是金价在 2 月份重回 $5,200/oz 上方的核心动力之一。

  进入 3 月初,地缘冲突导致的石油价格飙升引发了剧烈的“再通胀”交易。3 月 3 日 SOFR 利率跳升至 3.48%,美元指数亦脉冲式反弹至 99.27,显示市场开始计价美联储可能因通胀风险而推迟降息、甚至重新讨论加息的压力。当前利差上行带动黄金出现高位回调,若后续通胀数据证实再通胀压力,贵金属将面临持有成本上升的阶段性考验。

贵金属深度报告:通胀回马枪,避险压舱石—3月市场展望  第12张

  2、中美经济情况:

  需求端显著分化,美国制造业再通胀压力凸显

  2026年2月中美 PMI 指标显示,全球制造业需求端延续显著分化态势。美国制造业在需求脉冲式修复后表现出强劲韧性,而中国制造业受节假日因素,景气度再度回落。

  美国方面,2月制造业PMI录得55.8%,持续位于扩张区间,确认了本土需求与订单修复的韧性;ISM服务业PMI上升至56.1%(较前值上升2.3%),服务业进一步升温。

  中国方面,2月官方PMI回落至49.0%,受春节长假生产停工及新订单持续收缩影响,景气度跌入荣枯线下方的阶段性低位。

  综合研判,美国的高通胀预期支撑美元与利率,对贵金属形成利差压制;而中国经济的阶段性走弱则强化了境内资金对黄金的“避险保值”需求。这种分化格局将导致3月贵金属板块呈现强烈的“顺宏观、强波动”特征。

贵金属深度报告:通胀回马枪,避险压舱石—3月市场展望  第13张

  长期因子:

  美元低位筑底,贵金属“压舱石”逻辑强化

  1、美元指数:

  回踩支撑震荡修复,估值压制转入平台期

  2026年2月,美元指数(DXY)呈现“区间筑底、先抑后扬”的运行态势。月初DXY延续回调态势,于2月中旬回踩形成阶段性底部支撑。下旬价格重心震荡抬升,2月24日触月内高点,月末企稳于97.64附近,显示低位承接盘动能加强。同期12个月SOFR利率表现极其稳健,全月维持在3.40%–3.51%窄幅区间波动,利率与汇率的联动性重新修复。

  值得注意的是,三月初美元与SOFR的走强,本质上是市场在交易抗通胀逻辑而非单纯的避险逻辑。具体表现为:当美元指数反弹时,美元产生的流动性虹吸效应和持有成本上升会迅速覆盖掉初期的避险涨幅,短期内,宏观因子的杀伤力超过了地缘因子的推动力。

  只要SOFR维持高位且美元处于反弹通道,贵金属在2026年3月难以重现1月的单边逼空行情,更有可能呈现重心上移但阻力较大的宽幅区间震荡走势。

贵金属深度报告:通胀回马枪,避险压舱石—3月市场展望  第14张

  2、央行黄金配置:

  央行持续配置,去美元化逻辑坚挺

  进入2026年2月,全球官方部门对黄金的战略性配置需求依然强劲。根据数据,世界黄金储备总量在2月继续稳步攀升至 36,520.70 吨,环比上升0.078%,各国央行提升储备资产独立性与安全性的诉求持续增强。

  具体结构上,中国央行延续增持节奏,其黄金在官方外汇储备中的占比进一步抬升至8.64%;与此同时,全球范围内的黄金储备占比亦同步上行至26.71%,刷新阶段性高点,二者持续形成共振上行。

  官方层面的持续性买入,不仅在实物供需层面锁定了大量流动性,更在估值层面为金价提供了坚实的边际安全垫,使其在面临美元阶段性反弹等短期扰动时,仍具备极强的内在抗跌韧性。

贵金属深度报告:通胀回马枪,避险压舱石—3月市场展望  第15张

贵金属深度报告:通胀回马枪,避险压舱石—3月市场展望  第16张

  技术面展望

  1、黄金

  趋势结构:

  黄金在 2 月份呈现出明显的 “探底企稳、强势反弹” 的修复格局。经历了1 月末由 $5,598/oz 历史极值回撤后的剧烈洗盘,价格在2月上旬下探至MA60(约$4400/oz)后快速反弹,随后依托MA30均线攀升,开启了新一轮斜率较陡的上升通道。目前价格已回到$5100/oz~$5200/oz区间,试图挑战前期高点,整体结构由宽幅震荡修复转回多头主导的进攻态势。

  支撑与阻力:

主要支撑区:$4,950 ~ $5,060/oz该区域为 2 月中旬的震荡平台高点及关键心理关口,是当前多头的主力防线。

短期防守:$5150/oz~$5,200/oz近期价格放量突破的关键位,若能守住此位,预示上涨动能依然强劲。

主要阻力区:$5,442 ~ $5,598/oz前期历史高点附近堆积了较重的抛压,特别是$5,600整数关口是决定能否开启新一轮主升浪的关键。

  技术指标状态:

均线系统:当前短期均线(MA5/10/20)已完成多头排列并加速向上发散,MA5($5200)与MA10($5150)斜率极其陡峭,显示短期多头动能处于爆发期。

MACD:在2月下旬完成底部金叉后,红柱动能持续释放且快慢线(DIF/DEA)运行至零轴上方但较微弱,显示市场重回增量上涨周期。

RSI:RSI在中性区域徘徊,没有给出明确信号。

  预计3月金价将呈现 “高位冲击、震荡换手” 的走势特征:

从技术结构看,黄金已基本修复1月末的非理性跌幅。只要守住$5,000/oz这一中期分水岭,上升趋势将持续指引行情挑战$5,600的历史极值。MACD金叉出现,但并未有其他技术指标共振,短期内警惕超买信号。

策略上:关注MA5附近的低吸机会;若价格回踩不破$5,100,可继续维持多头思路逢低布局,但需警惕高位获利盘回吐引发的瞬间波动。

  2、白银

  趋势结构:

  白银在2月份经历了由 “流动性踩踏”向“均值回归” 切换的极端修复行情。在1月末创下$121/oz的历史极值后,2月初遭遇断崖式下跌,于2月6日下探至$64/oz的阶段性底部。随后市场进入超跌反弹与区间筑底过程,价格重心逐步抬升并站稳$80/oz关口。目前结构属于超级主升浪后的宽幅震荡修复期,日线图上呈现出潜在的“杯柄形态”初期特征,正处于寻找新平衡点的关键阶段。

  支撑与阻力:

主要支撑区:$73.0~$78.0/oz该区域包含了2月份震荡平台的中轴及多次回踩确认的支撑位,是维持中期多头信心的“生命线”。

短期防守:$80/oz~$82.0/oz为MA20与MA60均线的重合支撑位,也是近期市场波动的心理防线。

主要阻力区:$91.3~$96.0/oz此前反弹受阻的关键颈线位,堆积了大量高位套牢盘,只有有效站稳该区域才能开启向$100整数关口发起的进攻。

  技术指标状态:

均线系统:短期均线(MA5/10)在$86-$87附近出现交织收敛,价格目前承压于该均线组下方。长期均线MA60($82.015)依然保持向上斜率,显示尽管短期经历了剧烈回撤,但长周期上升趋势的逻辑尚未彻底破坏。

MACD:快慢线在零轴附近趋于平缓,MACD柱状图红柱动能微弱,显示1月份的剧烈杀跌动量已得到释放,市场转入存量博弈的蓄势期。

RSI:RSI目前处于的中性区域。此前在2月中旬曾出现“隐性看跌背离”(价格回升但RSI动能减弱),目前指标回落至观望区间,超买风险已得到充分修正。

  技术面展望:

  预计3月白银将呈现 “区间整固、蓄势寻向” 的走势特征。

  从技术结构看,2月份的筑底初步化解了崩盘风险,只要价格能够守住$75.0/oz核心支撑,长期牛市结构仍有延续可能。考虑到上方$95附近的抛压较重,且三月初地缘政治溢价已部分兑现,短期内直接V型反转创新高的难度较大,更有可能围绕$80–$95区间进行宽幅震荡。

  策略上: 建议严控杠杆,利用$73–$80支撑区间进行低吸布局;反弹至$93以上压力区时应注意止盈,警惕高波动率环境下随时可能出现的二次回撤风险。

  03

  市场总结与展望

  1、阶段判断:

  避险溢价与再通胀压力的震荡对冲

  经历2026年1月末由获利盘了结与流动性收紧引发的极端“V型”回撤后,贵金属板块在2月份进入了波动率释放后的技术性修复阶段。黄金在长期均线附近获得关键支撑,并未破坏中期上涨趋势;白银则在经历史诗级逼空与崩盘后,正寻找新的估值中枢。板块整体呈现出“急跌修正—震荡修复—风险再定价”的运行格局 。

  从宏观层面看,美联储进入政策观察期,修正了此前过激的宽松预期;但美国制造业新订单强劲引发的“再通胀”预期,为贵金属提供了避险之外的第二重支撑 。美元指数在低位虽有反弹,但整体信用折价逻辑依然有效。

  与此同时,全球央行在3月份显著提升黄金储备占比(全球升至29.22%,中国升至9.63%)的行为,确立了黄金作为“结构性储备资产”的长期地位。这不仅锁定了市场实物流动性,更在估值层面提供了坚实的“信用对冲”底座。

  整体判断:

  贵金属板块在 3 月处于 “重心缓慢上移、过程阻力重重” 的宽幅震荡阶段。黄金维持“战略压舱石”属性,受再通胀预期与央行购金支撑,呈现抗跌韧性。白银处于泡沫出清后的蓄势期,在$80–$95区间内寻找新平衡,波动率维持高位。

  2、 因子特征:宏观利率压制、能源风险溢价、全球储备资产再通胀

贵金属深度报告:通胀回马枪,避险压舱石—3月市场展望  第17张

  3、策略建议:黄金逢低配置核心仓位,白银严控杠杆区间交易

  结合当前因子结构与技术状态,策略框架如下:

  1、趋势判断:

  贵金属板块已完成2月份的修复,正处于 “高位冲击、震荡换手” 的蓄势阶段。

  结构上呈现:

黄金:重心上移至$5,200/oz上方,守住中期分水岭则多头趋势不改 

白银:泡沫挤出后寻找新中枢,波动率收敛中等待方向突破

  预计3月运行区间:

黄金:$4,950 – $5,600/oz(依托$5,000关口支撑,冲击历史极值阻力

白银:$80 – $95/oz(波动率仍处高位,关注区间上限套牢盘压力)

  2、操作策略:

黄金:坚持中长期底仓 + 波段操作。建议在$4,950–$5,060/oz(前期震荡平台)附近分批低吸布局 ;若价格有效站稳$5,300,可适量加仓博取新高,但在$5,500以上需警惕获利回吐

白银: 严控杠杆,区间波段交易。利用$73–$80支撑区间进行低吸,反弹至$91.3–$95压力位时应及时为止盈 。在高波动环境下,建议降低直接持有仓位,转而使用期权工具管理风险

  风险提示:

油价飙升引发美联储鹰派表态:降息预期完全落空甚至加息预期抬头,导致持有成本飙升

美元指数超预期反弹:若 DXY 突破 100 整数关口,将引发大宗商品估值体系集体下修

地缘局势突然缓和:导致累积的避险溢价在短时间内大规模撤离

贵金属深度报告:通胀回马枪,避险压舱石—3月市场展望  第18张